• 【各地区支援吉林抗疫情况,支援吉林医疗队】

    辛巴辛有志捐赠500万元抗疫物资驰援吉林省辛巴辛有志捐赠500万元抗疫物资驰援吉林省,物资包括口罩、防护服等,第一批已于3月9日凌晨发出。捐赠背景与启动:近期全国多地新增本土病例,吉林省疫情形势严峻,牵动人心。辛选集团创始人辛有志关注到吉...

    2026-03-31
    13
  • 疫情地区货车通行政策(疫情地区货车通行政策查询)

    国务院联防联控机制:不得随意限制货运车辆和司乘人员通行〖壹〗、国务院联防联控机制明确要求不得随意限制货运车辆和司乘人员通行,并围绕物流保通保畅提出多项细化措施,具体内容如下:核心要求:保障货运车辆与司乘人员通行自由禁止以车籍地、户籍地限制...

    2026-03-31
    25
  • 各地区最新疫情在哪里查/在哪里查看各地疫情政策

    怎么用微信看全国中高风险疫情地区〖壹〗、在微信上查询全国中高风险疫情地区,可按以下步骤操作:打开微信并进入“支付”页面:打开微信应用,在底部菜单栏点击“我”,随后选取“支付”选项。进入“城市服务”板块:在“支付”页面中,找到并点击“城市服...

    2026-03-31
    9
  • 林甸疫情风险地区查询/林甸疫情最新公告

    林甸什么时候开学〖壹〗、林甸教育局规定2022年境内各校春季2月28日开学,秋季9月1日开学,但是秋季开学受疫情影响推迟,截止到2022年9月17日,通过查询黑龙江林甸疫情防控指挥中心发表公告表示,林甸境内无新增确诊病例,均属于低风险地区...

    2026-03-31
    9
  • 【徐州疫情重点关注地区,徐州 疫区】

    徐州属于疫情什么风险地区疫情原因。徐州,简称“徐”,古称彭城,是江苏省辖地级市、省域副中心城市,国务院批复确定的国家历史文化名城、全国性综合交通枢纽、淮海经济区中心城市。通过查询当地疫情防控中心了解到截止2022年10月6日该地区有感染病...

    2026-03-31
    9
  • 遵义市地区有疫情吗今天(遵义市现在有几例新型冠状病毒)

    遵义市有疫情吗〖壹〗、检测背景2021年10月18日22:30,遵义市汇川区发现首例新冠肺炎确诊病例后,全市迅速启动应急响应,对密切接触者及次密切接触者进行隔离观察。截至10月22日13:05,通过多轮核酸检测,在集中隔离点新增6例阳性人...

    2026-03-31
    11
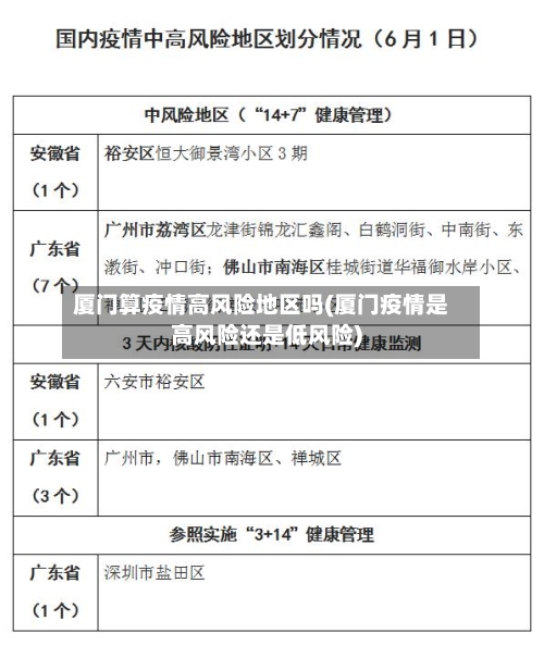
  • 厦门算疫情高风险地区吗(厦门疫情是高风险还是低风险)

    漯河去厦门需要隔离或核酸吗?漯河前往厦门是否需要隔离或核酸检测,需根据漯河当地风险等级及厦门最新防疫政策综合判断,具体如下:若漯河为中高风险地区暂缓来厦:中高风险地区人员应暂缓前往厦门,待所在地区风险等级降至低风险后,方可来厦。题主是否...

    2026-03-31
    10
  • 【安阳算疫情风险地区吗,安阳算疫情风险地区吗今天】

    安阳现在属于风险区吗〖壹〗、安阳市自2022年1月12日起将汤阴县古贤镇全域调整为高风险区域,其他地区风险等级不变,该通告自发布之日起执行。以下为详细说明:调整依据与背景安阳市新冠肺炎疫情防控指挥部根据当前疫情防控形势变化作出调整。此次调...

    2026-03-31
    12
  • 南阳属于疫情重点地区吗(南阳属于疫情重点地区吗最新)

    重点疫区有哪些?〖壹〗、例如,疫情早期湖北全省及全国确诊病例超过100人的27个市被列为重点疫区,具体包括浙江省温州市、台州市、杭州市、宁波市,河南省信阳市、驻马店市,安徽省合肥市、阜阳市,江西省南昌市等。这类地区因疫情传播风险较高,需采...

    2026-03-31
    16
  • 各地区疫情放假的通知(疫情全国放假通知2020年2月9号)

    辽宁的中高风险区,对于高校放假的时间是怎么安排的?〖壹〗、沈阳市新型冠状病毒肺炎疫情防控工作第十一场新闻发布会上获悉,沈阳市将按照辽宁省委教育工委、省教育厅的通知要求,各高校不得提前放假;中高风险地区的高校,延迟放假时间,视疫情控制情况,...

    2026-03-31
    17