• 疫情地区如何划分/疫情的区域划分

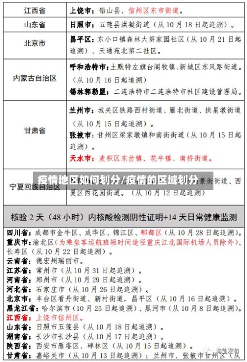
    疫情等级划分4个等级怎么判定的疫情等级划分的4个等级判定通常基于疫情传播风险、病例数量、防控需求及区域影响等综合因素,具体标准可能因地区或政策调整而略有差异。以下是通用判定逻辑的详细说明:四个等级的通用划分标准低风险地区判定条件:无确诊...

    2026-04-01
    8
  • 【为什么边疆地区疫情严重,边疆疫情怎么样】

    美军正在“全球投毒”还有更恶劣的021年2月13日,在驻韩美军乌山空军基地工作的一名士兵违反韩国防疫政策,在家中举行聚会,随后聚会人员中出现确诊者,到2月22日统计,已有9人确诊感染。美军自身成为安全隐患:有舆论认为花费几十亿美元请美军保...

    2026-04-01
    7
  • 疫情地区查询最新赣州/赣州疫情各县分布

    赣州疫情从哪里来的外市返来人员。2022年3月18日,赣州市章贡区在对重点地区返回章贡区人员排查中,发现1名从外市返回章贡区人员为新冠肺炎确诊病例的密切接触者,初筛检测结果呈阳性,市、区疾控中心复核确认阳性。3月19日,经市级专家组会诊,...

    2026-04-01
    8
  • 【江苏疫情重点地区,江苏疫情重点地区名单】

    江苏省内到南京需要隔离吗〖壹〗、江苏省内到南京是否需要隔离,需根据具体情况判断,低风险非涉疫地区无需隔离,重点关注城市或中高风险地区相关人员需按要求采取相应防控措施。具体如下:江苏省内低风险非涉疫地区来宁:无需核酸检测和隔离,携带健康码绿...

    2026-04-01
    9
  • 【山南地区疫情情况,山南 疫情】

    西藏旅行边防证问题,你关心的都在这里西藏办理边防证的政策是:拉萨可以办理全西藏的边防证,各地市可以办理本辖区内的边防证,例如在日喀则可以办理前往定日珠峰大本营的边防证,在拉萨可以办理山南、阿里、林芝等地的边防证。需要办理边防证的地区日喀则...

    2026-04-01
    9
  • 【无锡疫情通告风险地区,无锡疫情风险区域图等级划分】

    2022过年能从无锡去中高风险地区吗?022年过年期间不建议从无锡前往中高风险地区,具体分析如下:政策明确限制出行根据《关于加强2022年元旦春节期间新冠肺炎疫情防控相关工作的通告(第55号)》,无锡市要求市民“非必要不离锡”,并严格限制...

    2026-04-01
    10
  • 云南昭通地区疫情如何了(云南昭通役情)

    昭通新增确诊病例在哪里新增病例分布新增6例确诊病例分布于昭通市(2例)、楚雄州(2例)、德宏州(1例)、丽江市(1例),其中楚雄州为首次报告确诊病例。全省疫情概况治疗情况:105例确诊病例中,3例治愈出院,其余均在定点医院接受隔离治疗。...

    2026-04-01
    11
  • 【今年发生疫情地区有多少,今年发生的疫情】

    全国松材线虫病疫区县〖壹〗、松材线虫病疫区县主要分布在以下地区(依据国家林业和草原局2025年3月公告):东北地区辽宁省沈阳市浑南区、大连市中山区等12个地级市的46个县区;吉林省通化市东昌区等2个县区。〖贰〗、根据国家林业和草原局2...

    2026-04-01
    14
  • 最新疫情动态地区名单(最新疫情动态地区名单查询)

    中高风险地区名单全国实时更新(附查询入口)最新全国风险地区名单可通过本地宝——全国疫情中高风险地区名单查询器实时查询。查询平台:本地宝——全国疫情中高风险地区名单查询器查询入口:点击进入(实时更新)本地宝的全国疫情风险等级名单查询系统由小...

    2026-04-01
    15
  • 快递能运到疫情地区吗/快递能运到疫情地区吗现在

    疫情区快递能发吗疫情期间收发快递,非必要不收发,必须收发时需做好防护措施,具体注意事项如下:取件前防护与快递员接触前,务必戴好口罩和一次性手套,避免直接接触快递表面可能存在的病毒。有条件的情况下,可请快递员将物品放在快递柜或指定位置,减少...

    2026-04-01
    11