• 郑州是黄码地区吗现在有疫情吗(郑州黄码是什么意思)

    【去过这些地方,个人健康码将变为“红码”或“黄码”!河南省疾控中心发...〖壹〗、月5日以来,去过郑州市第六人民医院或有中高风险地区旅居史的人员,个人健康码将变为“红码”或“黄码”。具体说明如下:判定依据:根据河南省疾控中心2021年8月...

    2026-03-29
    7
  • 疫情地区绍兴有疫情吗(绍兴有疫情么)

    12月6日浙江疫情风险等级一览截至2021年12月6日16时,浙江省疫情风险等级如下:中风险地区宁波市镇海区蛟川街道临江小区宁波阿尔卑斯电子有限公司自2021年12月6日16时起,上述区域被列为中风险地区,实施相应防控措施。低风险地...

    2026-03-29
    9
  • 塔城地区塔城市疫情/塔城地区最新防疫政策

    塔城市隔离点在哪〖壹〗、隔离点在仲巴县雅江源酒店。对近7日内有国内高风险地区旅居史来(返)塔人员,需持48小时核酸检测阴性证明,采取7天集中隔离医学观察(自离开高风险区所在县级行政区算起),在集中隔离医学观察第7天各开展一次核酸检测。塔城...

    2026-03-29
    8
  • 【平塘疫情风险地区查询,平塘疫情情况】

    个人亲测贵州旅游攻略!真实建议反馈,内附行程+行程详细情况梵净山:登山观红云金顶,住铜仁市区。D5:铜仁市→黄果树瀑布→安顺黄果树瀑布:重点游览大瀑布、天星桥景区。D6:安顺→青岩古镇→返程青岩古镇:购买特产,结束行程。行程亮点:纯玩...

    2026-03-29
    12
  • 【天气预报淮河地区疫情,天气预报淮河地区疫情最新消息】

    凉爽来去匆匆?河南大部“焖蒸”天气重启,比较高温40℃以上河南前期因冷空气和降雨短暂凉爽,后期高温将再度来袭,黄河以南大部比较高气温可达37-39℃,部分县市超40℃,大部“焖蒸”天气重启。前期天气情况降雨情况:8日8时至9日6时,河...

    2026-03-29
    12
  • 中转站在疫情中风险地区(中转经过中风险地区)

    70岁上海阿姨的方舱声音刷屏!温暖又令人感动儿子打来视频,武阿姨拉下口罩,在儿子逼问下坦白自己在方舱,并告诉儿子自己各方面都好,症状消失,身体恢复了90%。欢迎回家的温暖拥抱4月22日,武阿姨出舱,先到源深体育中心,再乘坐街道接驳车回到...

    2026-03-29
    11
  • 岳阳疫情高中低风险地区/岳阳疫情高中低风险地区有哪些

    岳阳疫情严重吗不严重。根据岳阳市防疫工作要求,截止2022年09月23日,岳阳暂无高中低风险地区,全域都是常态化防控区域。由此可知,岳阳疫情不严重。入(返)湘人员抵湘前,应至少提前1天通过“湖南省居民健康卡”的“入湘报备”小程序或目的地的...

    2026-03-29
    11
  • 【有疫情地区还能外出吗,有疫情还能出省吗】

    疫情居家了多久才能出门疫情期间居家多久能出门?核心因素需综合判断地区疫情风险等级若处于高风险区,一般需严格居家14天左右(部分地区可能更久)。需等待区域风险等级降低、疫情有效控制,经官方通知后才可正常外出。个人感染情况轻症/无症状感染...

    2026-03-29
    7
  • 疫情严重地区火车会停吗/疫情火车停了吗?

    路过疫情区不停车有问题吗,下车需要隔离吗〖壹〗、法律分析:没有问题的,不需要的,只要是火车上没有感染人员,火车经过高风险地区不停车,下车不需要隔离。〖贰〗、只要是火车上没有感染人员,火车经过高风险地区不停车,下车不需要隔离。传染病隔离,是...

    2026-03-29
    8
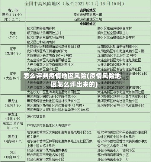
  • 怎么评判疫情地区风险(疫情风险地区怎么评出来的)

    低风险地区是什么意思低风险地区是指当地无确诊病例,或连续14天无新增确诊病例的地区。关于低风险地区的具体说明如下:划分标准:依据国务院应对新型冠状病毒感染肺炎疫情联防联控机制的相关指导意见,以县为单位,如果无确诊病例或连续14天无新增确诊...

    2026-03-29
    8