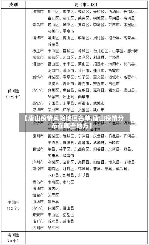
• 【唐山疫情风险地区名单,唐山疫情分布在哪些地方】

    唐山曹妃甸疫情风险等级唐山曹妃甸疫情风险等级是低风险区。通过查询相关公开信息显示截止于2022年10月14日唐山防疫防控发布曹妃甸疫为低风险,防疫管控措施要求出入公共场合需持48小时健康吗即可。根据国家有关法律法规和《河北省突发公共卫生事...

    2026-04-02
    11
  • 河北对口疫情地区(河北对口疫情地区名单)

    1天53例,河北疫情蔓延,切记忘记防护!〖壹〗、月6日河北省新增53例确诊病例(51例本地确诊病例、2例境外输入),另有2例无症状感染者,石家庄市藁城区被列为全国唯一高风险地区,全省进入战时状态并启动全员核酸检测。疫情数据与风险等级根据河...

    2026-04-02
    10
  • 快递从有疫情地区寄出(发生疫情的地方寄来的快递还能签收吗)

    ...有的地区可以寄,有的不可以?小时递与普通快递有什么区别?〖壹〗、小时递与普通快递在运输方式、运输环节、时效性与费用以及寄件物品限制等方面存在显著差异。小时递以其快速、高效的特点满足了用户对急件、快件的需求,但相应地也带来了更高的费用...

    2026-04-02
    9
  • 国内15个疫情较重地区(国内疫情重灾区最新)

    中国疫情严重的七个城市〖壹〗、中国疫情严重的七个城市包括武汉、上海、广州、深圳、北京、重庆和成都。这些城市在过去的一段时间内,由于各种原因,疫情形势较为严峻。武汉作为疫情最初爆发的城市,受到了广泛的关注。在初期,武汉的疫情形势异常严峻,但...

    2026-04-02
    8
  • 儋州市疫情黄码地区查询/儋州疫情防控通告

    三亚赋予黄码人在儋州市怎么办?〖壹〗、立刻向社区汇报。从海南省儋州市新型冠状病毒感染肺炎疫情防控新闻发布会上获悉,针对部分市民。“绿码”转成了“红码”“黄码”的问题,儋州市疾控中心主任冯元贵表示,相关人员被赋“红码”或“黄码”后,应立即向...

    2026-04-02
    8
  • 中国重点疫情地区有哪些/近来国内重点疫区包括哪些城市?

    中国疫情严重的七个城市中国疫情严重的七个城市包括武汉、上海、广州、深圳、北京、重庆和成都。这些城市在过去的一段时间内,由于各种原因,疫情形势较为严峻。武汉作为疫情最初爆发的城市,受到了广泛的关注。在初期,武汉的疫情形势异常严峻,但随着全国...

    2026-04-02
    5
  • 【疫情快递停放地区,快递疫情影响停发区域表】

    顺丰快递遇到疫情会停在一个地方很久吗?〖壹〗、若顺丰快递因疫情封路无法中转,货物将暂时停留在中转场。然而,不必过于忧虑货物安全,因为物流企业在货物丢失方面设有24小时预警机制。在中转无法进行的情况下,每24小时会进行一次盘点,以确保信息更...

    2026-04-02
    6
  • 甘孜地区有疫情么吗最近/甘孜州有没有新型肺炎

    川渝到甘孜州需要核酸检测吗?〖壹〗、川渝到甘孜州是否需要核酸检测,需根据具体情况判断,若川渝两地14天内无本土疫情,且无其他省(直辖市、自治区)旅居史,入州正常通行,一般不需要核酸检测;若属于省内管理政策之外的人员,则须查验48小时内核酸...

    2026-04-02
    5
  • 张店疫情高风险地区查询/张店区风险等级

    要出远门如何查询全国中高风险地区要出远门查询全国中高风险地区,可通过微信的国务院客户端小程序完成,具体步骤如下:进入微信小程序页面打开微信,点击底部导航栏的“发现”选项,选取“小程序”进入页面。搜索“国务院客户端”在小程序页面右上角点击放...

    2026-04-02
    7
  • 【跨地区考研疫情,考研跨地区有劣势吗】

    疫情期间考研怎么办西安考研受疫情影响,考生应积极配合二次摸排工作,同时做好个人防护、关注官方信息、调整备考计划并保持良好心态。积极配合二次摸排工作:近来西安多所高校,如西北政法大学、西安外国语大学、西安交通大学等均已发布关于开展第二次考生...

    2026-04-02
    14