• 全国各地区疫情通报/全国各地疫情通报情况

    最新疫情通报!上海本轮疫情近来处于高位运行状态,形势极其严峻,奥密克戎变异毒株传播速度快、隐匿性强,新增阳性感染者数量首次单日破万,但生活物资供应总体充足,且中医药在疫情防控中发挥积极作用,同时针对一些谣言进行了辟谣。以下是详细情况:疫...

    2026-04-01
    15
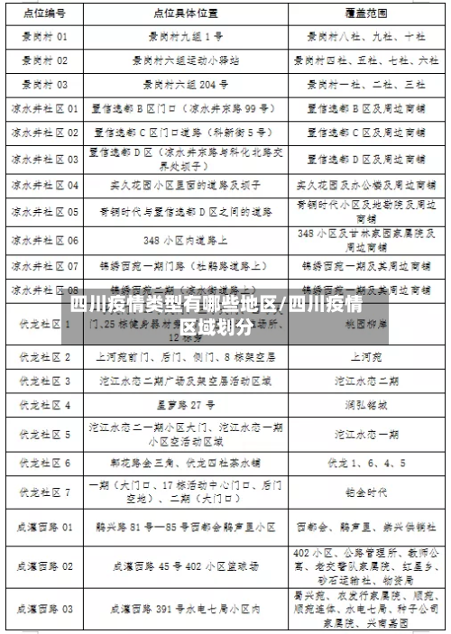
  • 四川疫情类型有哪些地区/四川疫情区域划分

    四川近期将公布各县分区分级情况,低、中、高风险区这样划分分区划分依据低风险区(无现症病例区):本行政区域内无新冠肺炎病例;或最后1例新冠肺炎病例治愈出院且14天后无新发病;或最后1例住院(新发)病例转院至其他行政区域内后14天无新发病例。...

    2026-04-01
    18
  • 疫情地区拼多多售后(拼多多疫情地区发的货可以退货吗)

    拼多多疫情期间发不了货怎么办?怎么申诉?〖壹〗、拼多多商家因疫情无法发货被处罚,可先确认订单是否符合延迟发货暂不赔付条件,若不符合且收到违规处罚通知,可在申诉截止时间内通过站内信、违规信息或消息盒子任一方式申诉,注明疫情原因并上传相关证明...

    2026-04-01
    12
  • 各地区的疫情报告(全国各地疫情报告表)

    国家卫健委:3月以来本土感染者超15000例月1日至14日,我国本土疫情累计报告感染者超15000例,波及28个省份,疫情防控形势严峻复杂。本土感染者数量与范围根据国家卫生健康委疾控局副局长雷正龙的介绍,3月1日至14日,本土疫情累计报告...

    2026-04-01
    9
  • 【延安地区今日疫情,延安的疫情最新报告情况】

    重要!河南省疾控中心紧急提醒河南省疾控中心11月1日紧急提醒的核心内容如下:当前疫情形势国内多地出现新冠肺炎本土确诊病例及无症状感染者,“西北旅行团”相关疫情波及12省26市,黑龙江、江西等4省新增本土疫情。截至10月31日,本轮疫情已扩...

    2026-04-01
    9
  • 幼儿园重点疫情地区返抚/疫情幼儿返园通知简短

    幼儿园手足口病复课通知怎么写幼儿园手足口病复课通知:要明确复课的时间、防范病毒的措施、返园要求、其他注意事项。漫长的假期生活终于结束了!孩子们快乐的幼儿园生活即将开始。根据上级教育部门统一安排,我园将于5月15日开学复课。为切实保障全园师...

    2026-04-01
    10
  • 安徽重点疫情地区图/安徽重点场所疫情防控持续

    安徽确诊3例,合肥掀起接种疫苗热潮!截至5月14日0时40分,安徽省共报告3例新冠肺炎确诊病例,其中合肥肥西县新增2例,六安市报告1例。受此影响,合肥市掀起新冠疫苗接种热潮,各接种点人数激增。安徽确诊病例情况新增病例分布合肥肥西县新增2...

    2026-04-01
    12
  • 兰州疫情封闭地区有哪些(兰州疫情严重即将封城?官方回应)

    甘肃省9月28日新增0+1例,在兰州榆中县,但兰州主城区多个社区发布封控通...〖壹〗、月28日甘肃省新增0例确诊病例、1例无症状感染者,兰州主城区部分社区封控主要与潜在风险防控和重点区域管理有关,并非因主城区出现本土病例。新增病例情况根...

    2026-04-01
    14
  • 香格里拉疫情地区查询(香格里拉疫情地区查询最新消息)

    香格里拉疫情多少例了例。香格里拉疫情6例了,截止到2022年12月10日,其防疫形势依旧严峻,我们要积极配合防疫工作的进行,积极投身于防疫斗争中去,积极投身于防疫斗争中去。月5日成都市新增本土确诊病例10例(其中2例为昨日无症状感染者订正...

    2026-04-01
    8
  • 南平地区疫情最新通报/南平地区疫情最新通报今天

    南平市有几个县有疫情了〖壹〗、没有。通过查询相关公开信息,南平市有几个县疫情已经全面放开。国务院联防联控机制《关于进一步优化落实新冠肺炎疫情防控措施的通知》不得采取各种形式的临时管控,严禁以各种方式封堵消防通道、单元门、小区门和村组,不在...

    2026-04-01
    15