• 各地区疫情隔离时间表格/各地隔离时间汇总

    成为密接,需要集中隔离多少天?身在管控区能出区吗?一图看懂!〖壹〗、身在管控区的人员一般不能出区。管控区实行“人不出区、严禁聚集”的管理措施,人员原则上需居家隔离,仅允许特定情况下(如就医等)在严格防护后外出。详细说明:密切接触者集中隔离...

    2026-03-30
    17
  • 疫情过后复工地区/疫情过后建筑工地复工复产

    ...专访丨陕汽控股董事长袁宏明:预计影响重卡15万辆产销,疫情后...〖壹〗、陕汽控股董事长袁宏明预计疫情将影响重卡行业15万辆产销,但认为疫情后行业将蓬勃发展。以下是详细情况:疫情对重卡行业产销的影响整体影响规模:袁宏明表示,保守预计...

    2026-03-30
    15
  • 柏林地区疫情严重(柏林封城了吗)

    德国校园暴力激增27%!北威州成重灾区,去年近5000起案件震惊全德_百度...〖壹〗、全德整体数据:德国《时代周报》报道,2023年德国学校共登记暴力犯罪27470起,较2022年的21570起增加27%。案件类型包括轻微和严重身体伤害...

    2026-03-30
    13
  • 西城区最新疫情风险地区(北京西城区最新疫情风险等级划分)

    北京昨日新增46例,本轮疫情累计138例,涉及8个区!〖壹〗、北京昨日(4月26日16时至27日15时)新增本土新冠肺炎病毒感染者46例,本轮疫情(4月22日以来)累计报告138例,涉及8个区。具体信息如下:新增病例详情新增46例中,...

    2026-03-30
    15
  • 什么叫做疫情重点地区/疫情重点地区定义

    重点管控地区什么意思重点管控地区是指在突发事件发生后,国家或者区域政府在指定的范围之内进行特别管理和控制的区域。这种管控通常针对区域内可能发生的一切不可预测的事件,以确保公共安全和社会稳定。以下是对重点管控地区的详细解释:管控背景重点管...

    2026-03-30
    13
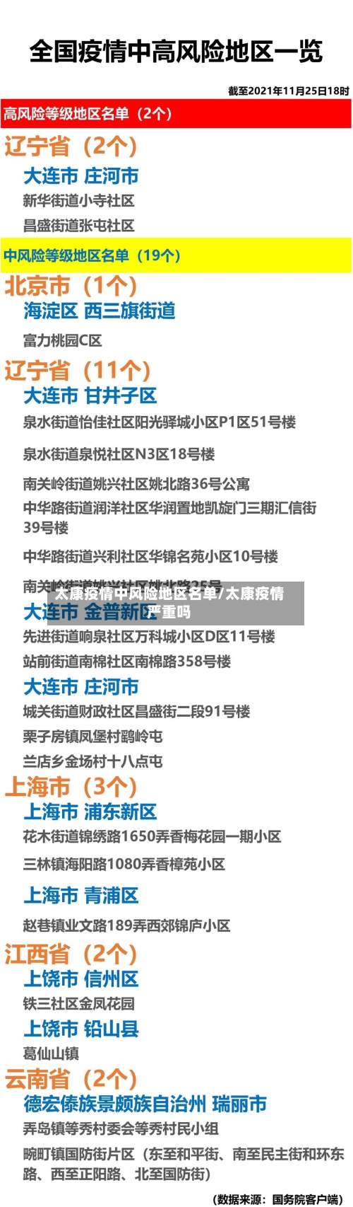
  • 太康疫情中风险地区名单/太康疫情严重吗

    老家太康又一次按下暂停键,这城市太安静,苦了老人小孩高考生!_百度...太康因疫情再次按下暂停键,老人、小孩和高考生受影响较大,同时农村防疫存在一些需要重视的问题。以下是对相关情况的详细阐述:老人、小孩和高考生受影响大太康高中、初中、小学...

    2026-03-29
    15
  • 【货车避开疫情风险地区,货车怎么避开市区】

    跨省货车进入青岛需要查验什么?〖壹〗、跨省货车进入青岛的查验要求如下:针对来自或途经、停留疫情流行地区和有中高风险地区所在地市的跨省货车:人员检测与信息查验:入青服务点工作人员会检测货车驾乘人员体温,查验健康码和行程码、48小时核酸检测阴...

    2026-03-29
    14
  • 【北京市无疫情地区地图,北京无症状疫情最新消息】

    北京、上海陆续复工,这些实用工具一定要收藏!〖壹〗、健康医学:立春后养生话题受关注,如“春季过敏防护”“运动损伤恢复”等内容上榜率显著增加。科技与职场内容持续活跃科技互联网:AI工具应用、数码产品评测等实用内容占据榜单前列。职场领域:跳槽...

    2026-03-29
    16
  • 定陶区疫情关注地区表格/定陶区疫情关注地区表格查询

    定陶现在可以出去吗可以。通过查询相关资料显示:截止到2022年8月15日,定陶属于低风险地区,可以出去。但防疫部门建议坚持非必要不离陶,非必要不前往报告新冠肺炎本土确诊病例和无症状感染者地区,不前往中高风险地区及疫情发生地区。可以。通过查...

    2026-03-29
    16
  • 疫情地区夜景图片大全大图/疫情夜景的说说

    武汉晚上夜景哪里好玩的地方〖壹〗、武汉长江大桥的夜景堪称城市的一大亮点。推荐在中华路码头乘坐轮渡,在轮渡上可以欣赏到日落与大桥同框的绝美画面,此时的光线柔和,色彩丰富,为照片增添了浪漫的氛围。而晴川阁栈道则是拍摄大桥全貌的绝佳位置,站在栈...

    2026-03-29
    17