• 【中国各有哪些地区有疫情,中国有几个地方疫情严重】

    中国疫情严重的七个城市中国疫情严重的七个城市包括武汉、上海、广州、深圳、北京、重庆和成都。这些城市在过去的一段时间内,由于各种原因,疫情形势较为严峻。武汉作为疫情最初爆发的城市,受到了广泛的关注。在初期,武汉的疫情形势异常严峻,但随着全国...

    2026-04-02
    9
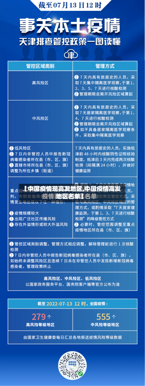
  • 【中国疫情现高发地区,中国疫情高发地区名单】

    疫情各地出现地点2003003年SARS疫情在中国多地出现,主要集中于广东、北京、四川、上海等地。具体爆发与扩散情况如下:广东是疫情的初始集中爆发地。2002年底至2003年初,SARS疫情在广东部分地区出现,并逐渐扩散。广州作为广东省会...

    2026-04-02
    7
  • 【疫情地区顺丰能发吗,疫情期间顺丰可以发吗】

    顺丰快递可以到上海吗〖壹〗、顺丰快递从宁波到上海,如果早上一早就叫件,是有可能当天到达的,但前提是在早上八点之前发出。以下是具体分析:发货时间要求:为了确保当天到达,顺丰快递通常要求货物在早上八点之前进行揽收和发出。这是因为顺丰有特定的班...

    2026-04-02
    8
  • 新发地疫情风险地区(新发地疫情确诊人数)

    民航联盟:与新发地关联疫情基本控制,端午节坚持非必要不出京_百度知...北京市政府称与新发地直接关联的疫情基本得到控制,但存在家庭单位聚集疫情和社区散发病例,端午节坚持非必要不出京。以下是详细信息:疫情基本控制情况北京市委宣传部副部长徐...

    2026-04-02
    6
  • 【南充地区各县疫情状况,南充市近来疫情】

    南充市应对新型冠状病毒感染肺炎疫情应急指挥部公告总体形势与目标当前世界国内疫情防控形势严峻,奥密克戎毒株传染性增强、传播速度加快,全国疫情多点爆发。公告旨在加强2022年元旦、春节期间“外防输入”工作,保障市民健康安全。非必要不返南建议...

    2026-04-02
    8
  • 北京疫情地区数据统计表(北京疫情各区情况)

    北京封控现状〖壹〗、月29日北京市新增2例京外关联新冠肺炎确诊病例,系湖南张家界返京人员,昌平区连夜封控其居住小区及周边9个小区,确诊病例所在街道和单位人员原则上不允许出京。新增确诊病例情况确诊病例1:现住昌平区龙泽园街道龙跃苑二区,为...

    2026-04-02
    5
  • 胡北潜江地区疫情(湖北潜江疫情最新消息今天新增)

    湖北疫情数据订正!监狱系统新增220例确诊病例,累计报告271例〖壹〗、湖北卫健委订正疫情数据,监狱系统新增220例确诊病例,累计报告271例,全省新增确诊病例数由411例订正为631例。具体情况如下:数据订正背景与原因湖北卫健委21日...

    2026-04-02
    5
  • 攀枝花地区今日头条疫情(攀枝花最新新闻)

    全国公务员人数是多少?事业单位总人数是多少?〖壹〗、中国社会体制内广义的公务人员总数约为3800万,其中公务员约700万,事业单位工作人员约3100万。以下为具体构成及补充说明:体制内核心群体规模公务员数量:约700万人,占总人口0.5...

    2026-04-02
    6
  • 【太原疫情地区等级,太原疫情级别】

    山西疫情地区风险等级〖壹〗、低风险地区。山西,简称“晋”,中华人民共和国省级行政区,省会太原,位于中国华北,东与河北为邻,西与陕西相望。截止到2022年9月12日山西太原属于常态化防控低风险地区,但是很多地方对于低风险回来的还会有一些防疫...

    2026-04-02
    7
  • 曲靖疫情黄码地区/曲靖疫情防控指挥部通告

    现在去曲靖会被隔离吗不能提供核酸检测阴性报告人员,入曲第1天必须到医疗机构进行一次核酸检测。到曲靖-:近7日内有四川省旅居史的入(返)曲人员,须通过电话或亲人主动向目的地社区(村)、单位或入住酒店报备,配合落实核酸检测、隔离观察、健康监测...

    2026-04-02
    9