长沙新增高风险区!芙蓉区2个、开福区5个、雨花区3个 、长沙县8个_百度...
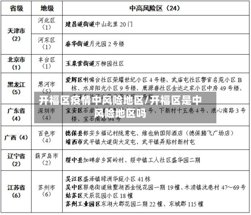
芙蓉区(2个)五里牌街道朝阳一村16栋3单元 定王台街道东茅街104号2栋管控措施:实行封控管理,“足不出户、服务上门”。连续5天无新增感染者且第5天全员核酸检测阴性后 ,经评估解除管控 。

行政区域四至范围:东面以芙蓉路(识字岭起)至新中路、韶山路 、中意路至洞井乡与大托乡乡界为界,与雨花区接壤;南面以大托乡与长沙县暮云镇乡界为界;西面以湘江主河道中心线为界;北面以人民路(识字岭起)原东区与南区界至黄兴路、五一广场至沿江大道为界,与芙蓉区、开福区毗邻。

截止到2022年12月7日 ,通过长沙人民政府官方网站查询可知,长沙县?梨街道龙华安置区20栋芙蓉兴盛超市 、开福区芙蓉中路一段198号名富公寓为高风险区,其余为低风险区。

在长沙的五个区中 ,要判断哪个区最偏僻,没有固定的标准,需要从多个角度进行评估 。 根据地理位置 ,长沙的东边是芙蓉区,北边是开福区,西边是岳麓区 ,南边是雨花区,中部偏南是天心区。 如果以市中心的距离作为判断标准,岳麓区因为距离市中心较远,可能被认为是长沙最偏僻的区域。
长沙疫情最新风险区的划分
〖壹〗、望城区、长沙县 、开福区、天心区、雨花区 ,为高风险地区 。根据疫情防控工作要求可知,截至2022年12月7日,湖南省长沙市疫情最新风险区的划分是望城区、长沙县 、开福区、天心区、雨花区 ,为高风险地区,其余地区为低风险。
〖贰〗 、天井小区9栋1单元 鸿图公寓4单元 芭茅洲68号香江锦园小区2栋1单元 建湘新村49栋1单元管控措施:封控管理期间“足不出户、服务上门”,5天无新增感染者后降为低风险区。其他区域为低风险区 ,需“个人防护、避免聚集 ” 。
〖叁〗 、长沙封控区的具体范围会随疫情防控形势动态调整,无法直接提供实时完整名单,但可通过以下方式快速查询:查询方法 官方渠道:微信搜索公众号“长沙本地宝” ,关注后回复关键词【封控】,即可获取长沙最新封控区、管控区、防范区地图及详细名单,并支持实时更新查询。
〖肆〗 、长沙地区近来没有中、高风险区域 ,都是低风险地区;高风险地区:一般是指总计新冠确诊病例有超过50例,并且14天内是有聚集性疫情发生;中风险地区:14天之内有新增加确诊病例,累计新冠肺炎确诊病例不会超过50病例;累计确诊病例有超过50例,14天内未未发生聚集性疫情。
〖伍〗、国内疫情风险地区主要分为高 、中、低风险区 ,划分依据包括病例数量、聚集性疫情发生情况等,具体标准如下:高风险地区:定义:累计新冠病例超过50例,且14天内有聚集性疫情发生 。

11月26日通报长沙开福区在管控人员中发现4例新冠病毒感染者
月26日初筛阳性 ,经复核后确认阳性。近来该感染者已闭环转运至定点医院。感染者4:郎某波,男,30岁 ,外省来长人员。11月26日初筛阳性,经复核后确认阳性 。近来该感染者已闭环转运至定点医院。
感染者1:谭某某,女 ,32岁,现住长沙县安沙镇毛塘社区街道组,11月27日确认阳性。感染者2:黄某某 ,女,59岁,在密切接触者筛查中发现,现住长沙市开福区宏源小区 ,11月27日确认阳性 。感染者3:邓某某,女,37岁 ,在密切接触者筛查中发现,现住长沙县泉塘街道海德公园,11月27日确认阳性。
感染者1:住圭塘街道湖南杨子冶金实业有限公司。感染者2:住高桥街道新太平街7区25栋 。感染者3:11月25日从外省来长 ,住井湾子街道联盟电竞酒店。感染者4:11月26日从外省来长,住侯家塘街道莫林酒店(长沙湘雅附二店)。感染者5-9:在隔离管控人员中发现 。感染者5:住东山街道湘北家庭旅馆。