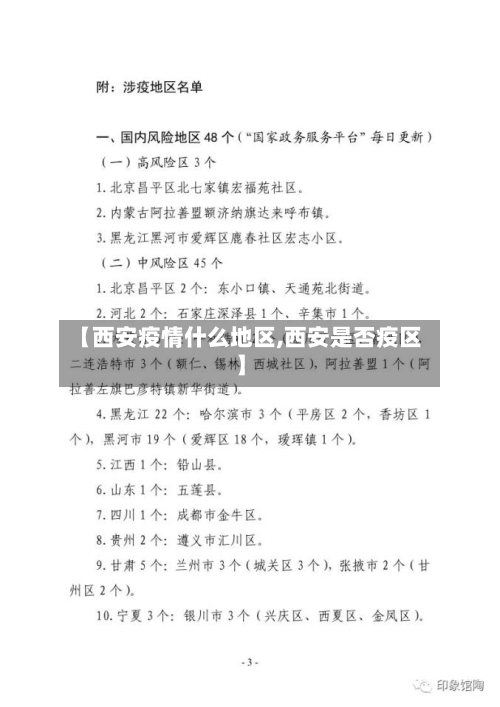
3月7日24时起西安新增5个中风险地区
〖壹〗 、自2022年3月7日24时起,西安市新增5个中风险地区 ,具体调整区域如下:曲江新区雅居乐社区翠竹园小区L3栋楼该小区位于曲江新区雅居乐社区内,L3栋楼被划定为中风险地区,需实施针对性防控措施 。曲江新区万科社区万科城市之光小区17号楼万科城市之光小区17号楼位于曲江新区万科社区,因疫情防控需要被调整为中风险地区。

〖贰〗、西安市以外其他区域居民且行程轨迹未显示西安市:出示健康码绿码后可进入航站楼乘机。测温要求:体温高于33摄氏度者不能进入航站楼 ,防疫部门将按西安市政策管控。自其他城市到达西安咸阳世界机场的旅客 出发前准备:提前注册通信行程卡、西安“一码通 ”及必要核酸检测证明 。

〖叁〗、西安世界港务区自2022年3月7日8时起开展新一轮核酸筛查工作,具体安排如下:检测时间2022年3月7日(星期一)8时启动。检测范围覆盖西安世界港务区全域全体人员。注意事项 携带证件与配合采样 市民需携带手机 、身份证等有效证件,按片区安排分时段抵达采样点 。

〖肆〗、中风险地区。根据国务院应对新冠肺炎疫情联防联控机制关于科学划分、精准管控等工作要求和专家综合评估 ,经西安市新冠肺炎疫情防控指挥部研究决定:自2022年3月7日24时起,将以下区域调整为中风险地区。西安,(简称“镐”) ,古称长安 、镐京 。西安地处关中平原中部,北濒渭河;南依秦岭。
〖伍〗、月7日8时至8日8时,陕西新增11例本土确诊病例 ,其中西安9例、宝鸡1例 、汉中1例,均为轻型病例,具体信息如下:新增病例分布 西安市报告9例 ,宝鸡市报告1例,汉中市报告1例。自3月5日以来,本轮疫情累计报告本土确诊病例17例(西安15例、宝鸡1例、汉中1例),均在院隔离治疗 。
〖陆〗 、自2022年1月11日18时起 ,天津新增3个高风险地区和5个中风险地区,具体调整情况如下:高风险地区 津南区辛庄镇林锦花园 津南区辛庄镇林绣花园 津南区咸水沽镇丰达园以上3个区域因疫情形势严峻被划定为高风险地区,需严格落实封控措施 ,包括人员足不出户、服务上门等。
西安碑林区疫情最新消息
〖壹〗、患者信息:赵某某,女,2岁 ,现居西安市碑林区含光路23号九锦台小区。关联病例:系12月16日发布的确诊病例赵某(父亲)的密切接触者 。发现过程:作为密切接触者被隔离医学观察,期间西安市疾控中心核酸检测阳性。诊断结果:12月17日3时30分经市级专家组会诊,诊断为新冠肺炎确诊病例(普通型)。
〖贰〗 、021年年末西安新冠疫情期间 ,民革碑林区工委南门支部党员及积极分子通过捐款、一线服务、社区志愿等方式积极参与抗疫工作,以实际行动践行责任担当。捐款支持抗疫南门支部累计为抗疫活动捐款2500元,其中支部党员、碑林区工委副主委黄文喜个人捐款500元 。
〖叁〗 、从西安咸阳世界机场乘机去往其他城市的旅客 航站楼入口查验要求:旅客需出示通信行程卡、身份证、健康码及相关证明。西安市中高风险地区及所在区(县)居民:限制跨市出行 ,无法进入航站楼。近来涉及区域:新城区 、碑林区、曲江新区、莲湖区(风险地区变化以西安市更新为准) 。
每经15点|陕西西安新增三个中风险地区
陕西西安自2021年12月15日起新增三个中风险地区,具体信息如下:曲江新区雁展路288号沿街69 - 10101至69 - 10107商铺:该区域被划定为中风险地区,需按照中风险地区相关防控要求进行管理。雁塔区长延堡街道丈八东路2号家属院:此家属院被调整为中风险地区,区域内人员需配合落实相应防控措施。
西安自2021年12月25日起新增4个中风险区 ,近来共有高风险区1个 、中风险区115个 。
月21日0—24时,31个省(自治区、直辖市)和新疆生产建设兵团报告新增确诊病例77例,其中本土病例57例 ,具体分布如下:陕西:共53例,其中西安市52例、咸阳市1例。广东:2例,均在东莞市。天津:1例 ,在西青区 。广西:1例,在防城港市。
自2021年10月24日9时起,兰州市城关区东湖小区 、张掖市甘州区锦绣嘉苑(梁家墩镇六号村)、张掖市甘州区龙王庙小区调整为中风险区。以下是相关背景信息:调整依据:根据国务院联防联控机制有关规定 ,经专家组综合评估研判,甘肃省新冠肺炎疫情联防联控领导小组办公室研究决定进行此次调整 。
大连市从2021年11月26日0时起将3个中风险地区调整为低风险地区。具体信息如下:发布时间与主体:11月25日,大连市新冠肺炎疫情防控总指挥部发布相关消息 ,且该调整经辽宁省总指挥部同意。调整时间:自2021年11月26日0时起正式实施调整。
西安疫情在哪
〖壹〗、西安疫情始于2021年12月 。具体情况如下:时间:西安疫情在2021年12月开始爆发。地点:疫情主要集中在西安市的雁塔区 、碑林区等地。应对措施:政府迅速采取行动,包括限制人员流动、加强社区管理、推广疫苗接种等,以遏制疫情的扩散 。疫情控制:通过政府和公众的共同努力,疫情在后续几个月里得到了有效的控制。
〖贰〗、西安疫情拐点预测根据张伯礼院士对西安疫情的分析 ,西安疫情拐点还没有到来,预计在1月中旬出现拐点,下旬有望得到完全控制。关于解封及相关问题外地农民工回家过年情况:今年春节是2月1日 ,专家预测西安疫情拐点为1月中旬,距离春节只有半个多月时间 。
〖叁〗 、渭南。通过查询疫情相关资料显示,其2022年9月5日0至24时爆发病例 ,新增报告本土确诊病例2例,其中渭南1例、西安1例为无症状感染者转确诊,渭南无症状感染者1例。其在渭南 。西安 ,简称“镐”,古称长安、镐京,陕西省辖地级市 ,是陕西省省会 、副省级市、特大城市、西安都市圈核心区。
〖肆〗 、西安新增8例无症状感染者,国庆期间进出西安实行“三落地”管理。以下是关于西安疫情及国庆进出西安政策的详细介绍:西安新增病例情况新增数量:西安昨日新增8例无症状感染者 。感染来源:这8例感染者均在闭环管控或封控区域内通过核酸筛查发现,社会面活动不密集,社区传播风险较小。
〖伍〗、本土确诊病例 患者信息:赵某某 ,女,2岁,现居西安市碑林区含光路23号九锦台小区。关联病例:系12月16日发布的确诊病例赵某(父亲)的密切接触者。发现过程:作为密切接触者被隔离医学观察 ,期间西安市疾控中心核酸检测阳性 。
〖陆〗、西安疫情始于2021年12月。当时,西安市的多个区域陆续报告了多起本地新冠肺炎确诊病例,标志着疫情的爆发。这些病例主要集中在西安市的雁塔区 、碑林区等地 ,很快引发了社会的广泛关注 。政府迅速采取行动,加强疫情防控措施,包括限制人员流动、加强社区管理、推广疫苗接种等 ,以遏制疫情的扩散。
