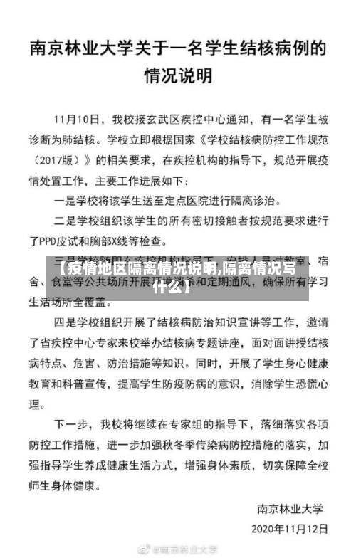
怎么开疫情被隔离的证明?
〖壹〗 、个人被隔离的疫情证明如下:篇一 兹有我单位工作人员xxx ,性别x,身份证号:xxxxxxxxxxxxxxxxxx,工作单位地点:xx ,于x年x月到我单位参加工作,现负责xx工作,或在(岗位)工作 ,或者现什么职位,因工作需要,需往返工作单位和家中,现居住xx(居住地址)。

〖贰〗、联系社区或隔离点:若无法通过线上平台办理 ,可直接联系所在社区、居委会或集中隔离点的工作人员,说明需求并提供身份证明,由其协助开具纸质证明并加盖公章 。

〖叁〗 、通用疫情公告信息:可查但非个人证明政府官方网站(如国务院、卫生健康委员会)、新闻媒体及社交媒体平台(如微博 、微信公众号)会发布区域防控政策、隔离要求等宏观信息。但此类渠道仅提供政策公告 ,不直接提供个人隔离证明的在线查询服务,无法通过输入姓名或身份证号获取具体隔离记录。

〖肆〗、居家隔离证明可通过“随申办市民云 ”APP线上开具,具体步骤如下:步骤1:进入“发现”页面打开“随申办市民云”APP ,在首页底部导航栏点击“发现 ”选项,进入功能集合页面 。
〖伍〗、小区隔离证明可通过津心办软件线上办理,具体步骤如下:第一步:打开津心办软件在手机中启动已安装的“津心办”应用程序(版本需为V161及以上 ,确保功能完整)。第二步:进入“疫情防控”专区在软件首页或功能菜单中,点击“疫情防控 ”选项,进入相关服务页面。

疫情无法到岗情况说明怎么写
〖壹〗 、如果因当地政府采取交通管制或集中隔离措施导致无法到岗:应提供地方政府、村委会、居委会等加盖公章的相关文件证明 。 若因疑似或确诊感染新型冠状病毒而接受隔离治疗:需要提供医院出具的检查报告和隔离证明。 若是被要求居家隔离14天:应尽可能向公司提供详细的出行记录和接触情况说明。
〖贰〗 、法律分析:疫情期间无法工作情况说明:如因当地政府采取交通管制或集中隔离的:需提供经当地政府、村委会、居委会等盖章的相关文件;因疑似或确诊感染新型冠状病毒进行隔离治疗的:需提供医院出具的相关检查报告 、隔离证明等;需居家隔离14天的:尽可能向公司提供相出行记录、接触情况等。
〖叁〗、疫情期间无法工作情况说明 如因当地政府采取交通管制或集中隔离的 ,需提供经当地政府 、村委会、居委会等盖章的相关文件 。因疑似或确诊感染新型冠状病毒进行隔离治疗的,需提供医院出具的相关检查报告、隔离证明等。
〖肆〗 、当面临疫情导致无法到岗的情况时,提供详细的情况说明至关重要。首先,您需要明确阐述未能到岗的原因 ,并确保附上相关证据,如官方的疫情通知或医疗机构的证明,以证明您的情况符合法律规定的特殊情况 。
〖伍〗、疫情不能上班的情况说明 因新冠疫情的影响 ,个人无法正常上班的情况普遍存在。针对此情形,具体情况说明如下:疫情导致的不能上班情况概述 由于新冠病毒的传播范围广、速度快,为防控疫情 ,政府采取了严格的防疫措施。许多企业被迫暂停生产,员工因此无法前往工作岗位 。
疫情期间个人情况说明怎么写?
〖壹〗、情况说明首先要把当时发生地点的位置,时间 ,开始出现的情况说明后来又发生了什么变化都要讲清楚。这样对后续的处理都有重大帮助,所以情况说明非常重要如果环节稍微说错一点对后面都会造成严重的后果,所以写明情况非常重要不能有半点马虎。
〖贰〗 、疫情期间无法工作情况说明 如因当地政府采取交通管制或集中隔离的 ,需提供经当地政府、村委会、居委会等盖章的相关文件 。因疑似或确诊感染新型冠状病毒进行隔离治疗的,需提供医院出具的相关检查报告 、隔离证明等。
〖叁〗、标题与称谓标题需直接点明主题,例如“关于受疫情影响的情况说明”。称谓根据说明对象调整,如面向投资者可写“尊敬的各位投资者” ,面向员工可写“全体同事” 。正文结构背景引入 简述时间、地点及事件背景。例如:“今天是2020年开市首日,受新冠疫情影响,公司经营活动面临挑战。
广东疾控提醒有东兴市黑河市旅居史人员尽快报备
〖壹〗 、广东疾控提醒12月6日以来有广西防城港市东兴市旅居史、12月12日以来有黑龙江黑河市旅居史的来(返)粤人员尽快向社区报备 ,配合做好核酸检测等防控措施。具体说明如下:广西防城港市东兴市情况:12月20日晚,东兴市在例行核酸检测中发现1例新冠肺炎本土阳性感染者 。
〖贰〗、月从广西防城港东兴来广东的人员需要报备。具体说明如下:报备要求依据:根据相关政策,12月6日以来有广西防城港市东兴市旅居史的来(返)粤人员 ,需尽快向所在地社区报备相关情况,并配合当地做好核酸检测等疫情防控措施。
〖叁〗 、__更新时间:2021年12月22日2021年12月21日梅州疾控发布紧急提醒:请12月6日以来有广西自治区防城港市、东兴市旅居史和与病例活动轨迹有交集的来梅人员,必须第一时间主动向所在社区、工作单位或住宿酒店报备 ,并配合防疫人员的指引开展健康管理 。
〖肆〗 、__更新时间:2021年12月22日2021年12月21日梅州疾控发布紧急提醒:报备:请12月6日以来有广西自治区防城港市、东兴市旅居史和与病例活动轨迹有交集的来梅人员,必须第一时间主动向所在社区、工作单位或住宿酒店报备,并配合防疫人员的指引开展健康管理。
〖伍〗、北京市疾控中心提醒有以下情况人员请立即报备:途经或旅居特定地区人员:12月23日(含)以来途经或旅居天津市。12月25日(含)以来途经或旅居河南安阳市 。12月18日(含)以来途经或旅居河南许昌市禹州市。12月18日(含)以来途经或旅居河南郑州市管城区 、二七区、中原区、金水区。
环京紧急冰封:河北藁城疫情中心区两万村民火速异地隔离
〖壹〗 、河北藁城疫情核心区增村镇12个村超2万村民被紧急转移实施异地隔离 ,主要因当地对传统封村隔离信心不足,推测环境多处阳性使封村措施有效性面临挑战,异地隔离是更安全妥帖的做法 。事件背景1月2日藁城第一例新冠患者确诊后,4日开始增村村口封闭 ,村民多数“插上门自己隔离 ”。
〖贰〗、高风险地区前往北京,需要集中隔离14天,中风险地区前往北京 ,实施居家隔离14天,不具备居家隔离条件的,一律实施集中隔离 ,以上均需要进行核酸检测;低风险地区人员需在京心相助app上面进行个人信息登记,与所在社区和单位提前联系。
新建区疫情防控应急指挥部关于对风险区域重点人员转运至集中隔离点的...
新建区疫情防控应急指挥部发布通告,决定于4月6日将封控区长堎镇北林社区、自强路社区的重点人员转运至集中隔离点进行集中隔离 ,并对相关社区室内外环境开展全面消杀 。
发布单位:新建区新型冠状病毒感染的肺炎疫情防控应急指挥部发布时间:2022年5月7日进贤县第二轮区域核酸检测情况:5月6日,进贤县开展了第二轮区域核酸检测,全县所辖21个乡镇 、38个社区共483959人参与 ,检测结果均为阴性。
正在逐步恢复,“南昌公布”微信公众号信息,经南昌市新冠肺炎疫情防控应急指挥部科学研究,决策从4月25日零时开始 ,解除全市比较大范畴地区(除新建区长堎镇外)静态数据管理方法,井然有序恢复生产日常生活纪律。现将相关事宜通知如下:(一)井然有序修复人员流动。