新冠疫情各个地区情况(新冠肺炎各地最新数据)

11月5日,31省份新增新冠本土526+3894例

〖壹〗 、月5日,31省份新增新冠本土确诊526例、无症状感染者3894例 ,具体数据及分析如下:本土确诊病例分布 总数:526例,含由无症状感染者转为确诊的141例 。重点省份:广东(252例,含转归119例)、北京(43例 ,含转归2例) 、内蒙古(43例) 、重庆(40例)、山西(35例)。

〖贰〗、无新增确诊病例:1月4日0-24时 ,四川全省无新增新型冠状病毒肺炎确诊病例,成都市作为四川省的一部分,同样无新增确诊病例。新增治愈出院病例:全省新增治愈出院病例2例 ,其中包括成都市的病例 。具体信息如下:患者1:2021年12月6日被诊断为新冠肺炎确诊病例,转入定点医院治疗,1月4日治愈出院 。

全国疫情重点地区名单

可以通过微信的医疗健康模块快速查询全国疫情风险地区名单 ,具体步骤如下:打开微信并进入支付页面在微信主界面底部菜单栏点击我,进入个人页面后选取支付选项。进入医疗健康模块在支付页面中,找到医疗健康功能入口(通常位于生活服务类选项中) ,点击进入。

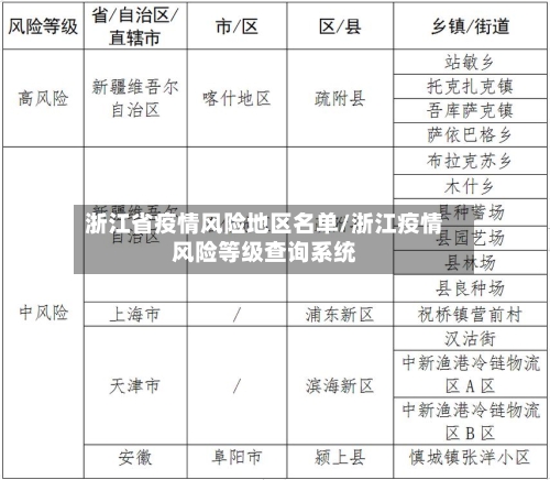
浦东新区祝桥镇被列为中风险地区上海市卫生健康委主任邬惊雷表示,该病例并未接触冷冻食品,跟进博会并无关联 。经上海市疫情防控指挥部研究决定 ,将浦东新区祝桥镇列为中风险地区,上海市其他区域的风险等级不变,要求中风险区域的相关人员原则上不能离沪 ,确需离沪的需持7天内核酸检测阴性的证明。

湖北省作为重点疫区:作为疫情的发源地 ,湖北省尤其是武汉市在疫情期间面临着极大的挑战。随着疫情的扩散,湖北省其他地区也受到了严重影响,因此整个省份被视为重点疫区 。 广东 、黑龙江等省份的疫情情况:广东等地由于人口流动大、密度高 ,疫情传播速度快,一度成为重要的防控区域。

一图看懂全国各地区新冠累计确诊人数

全国各地区新冠累计确诊人数可通过以下图表直观了解,颜色越深代表确诊病例数越多:累计确诊病例前五地区及数据:香港:306804例 ,为全国累计确诊病例比较多的地区。湖北:68391例,早期疫情严重地区,累计确诊数位居前列 。吉林:36603例 ,曾出现局部疫情反弹,累计确诊数较高。

使用Stata绘制实时全球新冠确诊人数的环形柱状图,需结合数据获取、坐标转换和图形语法调整 ,核心步骤包括数据预处理 、极坐标转换及标签优化。

累计确诊:18448402例 累计死亡:514092例 单日新增确诊:27804例 单日新增死亡:618例 德尔塔毒株死亡病例:巴西南部巴拉纳州一名42岁孕妇于4月5日从日本返回后确诊,4月18日因病情恶化剖腹产,产后去世 。其早产婴儿新冠病毒检测阴性 ,近来健康。

本土新增87例,又一景区停止游客进入!钟南山、张文宏最新发声……_百度...

月3日0—24时 ,31个省(自治区 、直辖市)和新疆生产建设兵团报告新增确诊病例104例,其中本土病例87例;浙江桐乡乌镇景区停止游客进入;钟南山、张文宏于11月3日发声,均提到加强针接种。 以下是详细情况:疫情最新情况 总体数据:11月3日0—24时 ,31个省(自治区、直辖市)和新疆生产建设兵团报告新增确诊病例104例 。

钟南山 、张文宏就国内新冠疫情相关问题发声,带来实现群体免疫及世界往来恢复的好消息,具体内容如下:群体免疫实现时间推测 钟南山院士表示 ,大概在年底左右我国就可能实现群体免疫目标 。此前专家推测冬季是病毒活跃期,可能出现反弹,人们担心过年能否安稳 ,海外华人更是有些已2年未回家过年。

近期,随着新冠疫情的发展,全国上下都在密切关注着即将到来的大规模感染。多位知名专家 ,包括张文宏、钟南山等,纷纷站出来发声,为公众提供应对建议 。专家研判与发声 冯子健的研判:北京专家冯子健提出 ,放开后“60%左右的人会被感染 ,疫情回落后可能80-90%都会感染”的研判。

文章推荐

  • 北京有哪些疫情管控地区/北京有疫情的区域

    11月5日,31省份新增新冠本土526+3894例〖壹〗、月5日,31省份新增新冠本土确诊526例、无症状感染者3894例,具体数据及分析如下:本土确诊病例分布总数:526例,含由无症状感染者转为确诊的141例。重点省份:广东(252例,含转归119例)、北京(43例...

    2026年04月23日
    0
  • 武汉地区租车疫情(武汉租车费用一览表2020)

    11月5日,31省份新增新冠本土526+3894例〖壹〗、月5日,31省份新增新冠本土确诊526例、无症状感染者3894例,具体数据及分析如下:本土确诊病例分布总数:526例,含由无症状感染者转为确诊的141例。重点省份:广东(252例,含转归119例)、北京(43例...

    2026年04月23日
    0
  • 顺丰疫情停发地区查询/顺丰快递 疫情

    11月5日,31省份新增新冠本土526+3894例〖壹〗、月5日,31省份新增新冠本土确诊526例、无症状感染者3894例,具体数据及分析如下:本土确诊病例分布总数:526例,含由无症状感染者转为确诊的141例。重点省份:广东(252例,含转归119例)、北京(43例...

    2026年04月23日
    0
  • 疫情地区快递恢复了吗/疫情地区快递恢复了吗今天

    11月5日,31省份新增新冠本土526+3894例〖壹〗、月5日,31省份新增新冠本土确诊526例、无症状感染者3894例,具体数据及分析如下:本土确诊病例分布总数:526例,含由无症状感染者转为确诊的141例。重点省份:广东(252例,含转归119例)、北京(43例...

    2026年04月23日
    0