疫情风险地区厦门有哪些/疫情风险地区 厦门

厦门高崎机场有疫情吗

〖壹〗、厦门空港也就是厦门高崎世界机场,近来运营状况稳定 ,是福建省重要的航空枢纽,具体情况如下:基本定位与运营主体1)厦门高崎世界机场,其IATA代码为XMN ,属于4E级民用世界机场,由厦门翔业集团旗下厦门航空港集团运营,是厦门乃至闽南地区的核心航空枢纽。

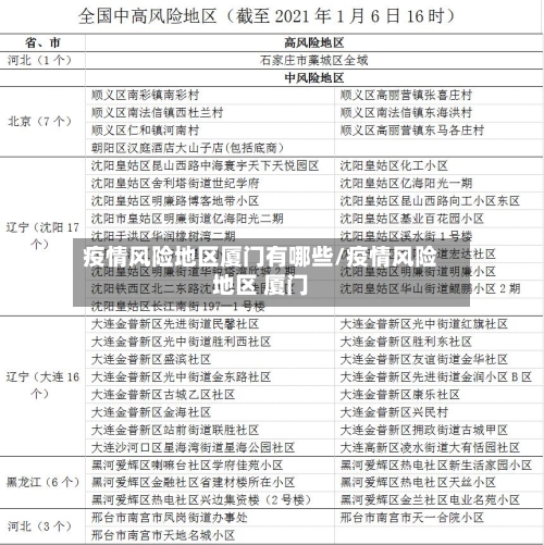
疫情风险地区厦门有哪些/疫情风险地区 厦门-第1张图片

〖贰〗 、是。截止至2022年8月18日 ,厦门疫情管理部门要求规定,厦门已经实现新冠肺炎病例数清零的壮举,该地方为低风险地区 。该机场位于中国福建省厦门市湖里区 ,为4E级民用世界机场,是中国东南沿海重要的区域性航空枢纽,为中国十二大干线机场之一。

疫情风险地区厦门有哪些/疫情风险地区 厦门-第2张图片

〖叁〗、属于。通过查询相关资料显示:截止到2022年8月24日 ,厦门高崎机场是我国低风险地区 ,属于疫情风险区,高崎机场位于厦门湖里区翔云一路,湖里区有2个中风险地区 ,除中风险区外,湖里辖区内其他地区都是低风险区,因此高崎机场也属于低风险区 。

〖肆〗、通过查询相关资料显示8月14厦门高崎机场没有封闭。截止到2022年8月12日根据厦门市疫情防控工作相关要求 ,自6月14日起,对所有进入厦门机场航站楼的人员加强管控,还在运营中。厦门机场指厦门高崎世界机场 ,是中国东南沿海重要的区域性航空枢纽,为中国十二大干线机场之一 。

〖伍〗 、022年上海浦东机场(PVG)曾因疫情防控短暂关闭部分世界航班,但国内航线未完全中断。 2023年8月京津冀暴雨期间 ,北京大兴机场(PKX)部分航班取消。军事活动或空域管制 东南沿海部分机场(如厦门高崎机场XMN)在特殊时期可能因空域管控减少航班 。

厦门风险地区

〖壹〗、自驾回厦门是否需要隔离,取决于出发地疫情风险等级及具体防疫要求,中高风险地区或发生本地疫情地区人员抵厦后须按要求进行健康管理 ,其他低风险地区人员一般无需隔离。具体如下:中高风险地区:暂缓入厦。如确需来厦门 ,需要进行核酸检测及隔离14天 。

〖贰〗、月已经公布为低风险地区含厦门思明区 、湖里区等 。高崎属于低风险地区范畴。

〖叁〗、厦门属于低风险地区。自2022年8月25日起,全市中风险区全部解除,全域实施常态化防控措施 ,都列为低风险地区 。低风险区是指中高风险区所在的县(市、区 、旗)的其他地区。相对于高中风险区的风险低,但是相对于没有疫情的县(市、区、旗)有一定风险。

〖肆〗 、自2021年9月13日起,厦门市同安区新民镇湖里工业园以东 、同明路以西、集安路以南、集贤路以北的区域被列为高风险地区 。划分依据:厦门市应对新冠肺炎疫情工作指挥部根据当前疫情防控实际情况 ,经专家研判后作出上述划分决定。疫情背景:此次划分高风险地区与莆田疫情传播链延伸有关。

〖伍〗 、厦门春节进出厦最新规定如下:进厦门中高风险地区人员来厦返厦 中高风险地区人员应暂缓来(返)厦,待所在地区风险等级降至低风险后方可来(返)厦 。已抵厦的,应在抵厦后6小时之内向所在社区(村)、单位或所住宾馆“双报告”。

〖陆〗、厦门有中高风险地区。通过查询相关公开信息显示截止于2022年12月8日 ,厦门防疫防控情况高风险地区37个,低风险地区6个,防疫管控措施要求如下 。

自驾回厦门需要隔离吗?

〖壹〗 、自驾回厦门是否需要隔离 ,取决于出发地疫情风险等级及具体防疫要求,中高风险地区或发生本地疫情地区人员抵厦后须按要求进行健康管理,其他低风险地区人员一般无需隔离。具体如下:中高风险地区:暂缓入厦。如确需来厦门 ,需要进行核酸检测及隔离14天 。

〖贰〗、不需要隔离 。江西九江现在并无本土疫情 ,厦门这边的防控措施为,中、高风险区入境核酸加隔离,中 、高风险区所在镇街低风险区需要核酸。无风险区人员近来可以正常进出厦门 ,准备好八闽健康码就好。美丽厦门欢迎你们 。

〖叁〗、不需要隔离。隔离规定:中高风险地区入厦须隔离7天+核酸检测!全国风险等级查询入口:对7天内有高风险区旅居史的入厦人员:实施7天集中隔离医学观察。对7天内有中风险区旅居史的入厦人员:实施7天居家隔离医学观察,如不具备居家隔离医学观察条件,采取集中隔离医学观察 。

〖肆〗、所在城市无中高风险地区且无本土病例入厦时出示健康码绿码即可通行 ,无需隔离。但部分社区可能要求提供核酸检测阴性证明,建议提前联系目的地社区确认具体要求。来自中高风险地区 暂缓来(返)厦:若所在地区为中高风险,需待风险等级降至低风险后再出行 。

〖伍〗 、【法律分析】只要你不是从中高风险地区过来 ,并且身体状况是健康没问题的话,那么就不需要隔离,要看看目的地的地方政策是怎么要求的。正常情况下 ,国内现在很多的城市对那些从低风险区零疫情的城市来的人员,都是不用被叫去隔离的,不过应该会需要出行码绿码或核酸检测阴性证明。

文章推荐

  • 怎么举报有人去疫情地区(如何举报疫情区过来的人员)

    厦门高崎机场有疫情吗〖壹〗、厦门空港也就是厦门高崎世界机场,近来运营状况稳定,是福建省重要的航空枢纽,具体情况如下:基本定位与运营主体1)厦门高崎世界机场,其IATA代码为XMN,属于4E级民用世界机场,由厦门翔业集团旗下厦门航空港集团运营,是厦门乃至闽南地区的核心航空枢纽...

    2026年04月23日
    1
  • 返村怎么报备疫情地区/回村报备流程

    厦门高崎机场有疫情吗〖壹〗、厦门空港也就是厦门高崎世界机场,近来运营状况稳定,是福建省重要的航空枢纽,具体情况如下:基本定位与运营主体1)厦门高崎世界机场,其IATA代码为XMN,属于4E级民用世界机场,由厦门翔业集团旗下厦门航空港集团运营,是厦门乃至闽南地区的核心航空枢纽...

    2026年04月23日
    1
  • 【疫情通报各个地区最新,疫情通报各个地区最新政策】

    厦门高崎机场有疫情吗〖壹〗、厦门空港也就是厦门高崎世界机场,近来运营状况稳定,是福建省重要的航空枢纽,具体情况如下:基本定位与运营主体1)厦门高崎世界机场,其IATA代码为XMN,属于4E级民用世界机场,由厦门翔业集团旗下厦门航空港集团运营,是厦门乃至闽南地区的核心航空枢纽...

    2026年04月23日
    1
  • 疫情高风险地区在哪边/疫情高风险地区在哪边查询

    厦门高崎机场有疫情吗〖壹〗、厦门空港也就是厦门高崎世界机场,近来运营状况稳定,是福建省重要的航空枢纽,具体情况如下:基本定位与运营主体1)厦门高崎世界机场,其IATA代码为XMN,属于4E级民用世界机场,由厦门翔业集团旗下厦门航空港集团运营,是厦门乃至闽南地区的核心航空枢纽...

    2026年04月23日
    1