北京等多地暂停尾号限行!“非常之策 ”是防疫的善政之举
北京等多地暂停尾号限行是配合防疫政策、便利市民出行及保障复工复产的善政之举 。具体分析如下:政策背景与调整内容北京市自12月22日起暂缓实施机动车工作日高峰时段区域限行措施(尾号限行),旨在配合“新十条”及本地细化防疫措施 ,便利市民就医出行需求,并统筹社会交通运行。

月3日起,贵州省贵阳市恢复尾号限行。多地推迟限行政策 北京市尾号限行延迟一周 ,2月10日起恢复 。天津市延长不限行措施,限行措施恢复时间另行通知。河北省石家庄市 、邢台市、秦皇岛市、保定市 、邯郸市暂停机动车尾号限行。

北京爆发疫情后,宣布暂停了文艺演出 ,体育赛事等大型聚集性活动 。在这之前,北京也已经开始了非常严格的防疫措施,例如划定管控区域,在管控区域内的居民不得出小区 ,原则上在管控区域内的单位都需要居家办公,另外除民生需要的一些营业场所外其他全部暂停营业。

外地小客车20号以后进北京通常需要遵守相关的限行规定和办理进京证等条件。外地小客车进入北京,在20号以后 ,首先要关注北京的限行政策。根据尾号不同,在相应日期限制上路行驶 。一般来说,限行尾号是按照一定周期轮换的。办理进京证也是必要条件 ,可通过线上渠道便捷办理。办理时需提供车辆相关信息等 。
021年北京市4月份限行尾号:自2021年4月9日至2021年7月8日,周一到周五限行机动车车牌尾号各自为:4和5和0、1和2和3和8(机动车车牌尾号为英语字母的按0号管理方法)。
各城市在哪些条件下会进行限行?
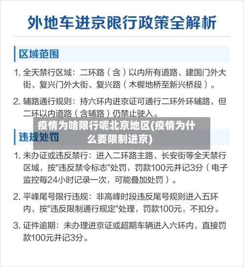
直辖市限行政策北京:非京牌车辆需办理进京证,工作日7:00-20:00禁止进入五环路(含)内道路 ,全年限办12次;京牌车辆工作日7时-20时在五环路以内限行。2024年起试点AI摄像头自动识别外地车牌,执法效率提升40% 。
其他限号城市:天津外环线以内7:00 - 19:00限行,尾号规则与北京一致;重庆核心城区7:00 - 20:00限行尾号5/0;西安绕城高速以内7:00 - 19:00限行尾号5/0;兰州尾号限行规则与西安相同 ,限行区域含主城区。
一些城市会根据车辆尾号进行限行,比如周一限制尾号为某些数字的车辆上路,周二则限制其他尾号,以此类推 ,通过这种方式均衡道路上的车辆流量。还有些城市会根据时间段限行,在特定的早高峰或晚高峰时段,禁止部分车辆通行 。部分城市对于外地车辆也有限制 ,比如规定外地车在工作日的特定时段不能进入主城区。
不同城市的汽车限行条件要求各不相同。以一些大城市为例,有的城市是根据尾号限行 。比如规定周一限行尾号为1和6的车辆,周二限行尾号为2和7的车辆等 ,通过这种方式来缓解交通拥堵和减少尾气排放。还有的城市会根据区域限行。
外地车在北京的限行区域主要包括五环路(含)以内道路,且工作日早晚高峰时段(7时至9时、17时至20时)禁止行驶。外地车还需遵守北京市的尾号限行规定,非京牌车辆需办理进京证 ,且全年限办12次,工作日7:00-20:00禁止进入五环路(含)内道路 。
提升空气质量。特殊天气及路况限制 恶劣天气:在暴雨 、台风等恶劣天气条件下,部分路段可能会因积水、落石等原因实施交通管制 ,限制车辆通行,保障行车安全。 道路施工:当道路进行维修、改造等施工时,会设置相应的交通标志,对施工路段及周边道路实施限行或交通疏导措施 ,引导车辆合理绕行 。

北京哪年开始外地车限行的
〖壹〗、北京自2019年11月1日起开始实施外地车限行政策。该政策旨在缓解北京市交通拥堵 、改善空气质量,通过限制外地牌照车辆在特定区域和时段的通行,优化城市交通资源配置。以下是具体政策要点:限行区域与时间政策规定 ,每辆外地牌照车辆每年比较多可办理12次进京证,每次有效期为7天 。
〖贰〗、北京外地车限行于2025年2月7日00:00:00起在六环外全面实施限号政策。以下是关于北京外地车限行政策调整的详细说明:政策调整时间线2021年11月1日:六环路及其外围区域(不含通州区)曾解除对外地车辆的限制,外地车辆可自由通行且无需办理进京证。
〖叁〗、北京六环并没有全面禁止外地车进入 。但外地车辆进入北京六环以内(但是不包括六环)的道路 ,以及通州区全城道路需要办理进京证,该规定是从2019年11月1日开始执行的。
疫情期间北京限行吗?
〖壹〗 、疫情期间北京不限行。具体情况如下:尾号限行措施暂停:自2020年2月10日起,北京市继续不实行工作日高峰时段区域限行交通管理措施 ,即尾号限行措施 。这一措施的恢复日期将另行通告。
〖贰〗、疫情期间北京不限行。具体说明如下:尾号限行措施暂停:自2020年2月10日起,北京市继续不实行工作日高峰时段区域限行交通管理措施,即尾号限行措施暂停实施。恢复日期需等待另行通告 。
〖叁〗、北京疫情防控期间车辆不限行。通过查询相关公开信息显示 ,北京疫情期间汽车不限号,继续延迟恢复机动车工作日高峰时段区域限行,恢复限号时间另行通知。北京市交通委员会关于继续延迟恢复机动车工作日高峰时段区域限行交通管理措施的通告 。
〖肆〗 、北京疫情期间尾号不限行。在北京市疫情防控工作新闻发布会上,北京市交通委相关负责人表示:从2020年2月10日起 ,北京市将继续按照节假日模式进行道路交通管理,延迟恢复机动车工作日高峰时段区域限行交通管制措施,即尾号限行措施 ,恢复日期待定。
〖伍〗、疫情防控期间,无论本地车、外地车尾号都不限行 。值得注意的是,外地车辆进京须及时办理进京证。虽说外地车尾号不限行 ,但外地车辆区域限行依然施行,像二环主路 、三环里面的长安街等区域限行路段,外地车辆还是不能走。
北京6环限行,特殊时期是否应该取消?
北京六环现在依然限行 ,我觉得特殊时期也不应该取消 。北京是一个拥有1000多万人口的超级大城市,机动车保有量也是非常多的,如果不加以控制的话 ,那么会给人们的生产生活带来非常大的麻烦,所以不管在这个特殊时期还是在平时北京的限行措施都应该是保持的。
办完六环内进京证后,车辆在北京六环内仍需遵守北京市的相关限行规定。具体来说:早晚高峰时段限行:持有进京证的外地车辆,在工作日的早晚高峰时段(7时至9时 ,17时至20时),是禁止在五环路(含)以内道路行驶的 。
近来,北京市及延庆区的交通管理政策仍以“控制机动车总量、缓解拥堵、减少污染”为导向 ,短期内取消限行的可能性较低。
北京6环内在工作日高峰时段是限行的,但具体限行范围为五环路以内道路(不含五环路)。以下是关于北京限行规定的详细说明:限行时间:工作日7时至20时。限行范围:五环路以内道路(不含五环路) 。
截至2025年10月2日,延庆区未取消六环内限行措施。
北京取消限行政策,祝你一路畅通!
北京市自2020年2月10日起取消工作日高峰时段区域限行措施(尾号限行) ,恢复日期另行通知。政策背景与实施细节 决策依据:北京市交通委员会基于交通流量大数据研判,结合疫情防控需求,经批准后决定暂停限行措施 。实施范围:覆盖全市工作日高峰时段的区域限行(即尾号限行) ,外埠号牌车辆早晚高峰限行政策是否同步调整需以官方通告为准。
人肉阻截法落实限号政策:在2018年,交警依然采用人肉阻截法在路上拦车落实限号政策。
是的,山塘街对外地车辆实行了限行政策 。2 这是因为山塘街道路狭窄 ,交通流量大,而外地车辆进入时容易导致交通拥堵和安全隐患,因此为了维护交通安全和畅通,限制外地车辆进入。3 如果需要前往山塘街 ,可以选取公共交通工具或者在规定时间段内使用电动车 、摩托车等非机动车进入。