【宁德市疫情地区分布,宁德市疫情地区分布情况】

福建宁德是低风险地区吗

是。宁德市是福建省辖地级市 ,其位于福建省东北部,截止至2022年11月20日,宁德市疫情得到良好控制 ,其所在行政区已全部划分为低风险地区 ,没有确诊病例,但出行时仍需根据防疫政策做好个人防护措施,少去人员密集的公共场所 。

低风险。根据福建的防疫政策显示 ,截止到2022年12月16日,该地没有疫情,属于低风险地区 ,宁德市隶属于福建省,别称闽东,位于福建省东北部。

宁德的人现在能离开宁德 。宁德地区近来没有中、高风险区域 ,都是低风险地区,宁德人是可以出入的 。自宁德出发,基本都会允许去外地 ,外地也不会限制宁德的人进入,无需核酸检查与隔离。

如果深圳和福建宁德都是低风险区域,应该不用隔离的 ,不过你是坐火车去的 ,火车上人员复杂不知道会碰到什么人,哪里来的人,虽然是低风险 ,但是也有潜在的感染人员,你全部要做好自我防护,不要个人交谈 ,确保完全期间,你可以到宁德之后自己去做核酸检测,或者自己隔离两周。

上海低风险地区前往福建宁德的要求: 可以前往 ,但应提供48小时核酸证明 。 到达宁德后,需及时向当地防疫部门报备,并按要求到指定地点进行核酸检测。

疫情高风险地区有哪些

高风险地区:指病例和无症状感染者的居住地 ,以及活动频繁且疫情传播风险较高的工作地和活动地等区域。通常以居住小区(村)为单位划定,具体范围可根据流调研判结果调整 。

中山市南区良都1个社区8月3日评定为高风险区域,提示该社区近期蚊媒密度较高或存在病例聚集。社区管理方需强化环境整治 ,定期开展灭蚊行动 ,居民应配合减少户外暴露时间,尤其是清晨和傍晚蚊虫活跃期。东莞市东城街道樟村社区8月15日新增为“两热 ”风险区,反映当地疫情动态变化 。

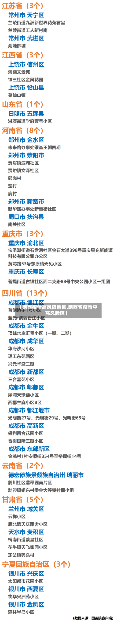
疫情高风险地区有以下这些:吉林省长春市宽城区团山街道小南街社区 、九台区九郊街道新州社区、绿园区青年路街道宇航社区。福建省宁德市蕉城区七都镇黄厝村、大厅村。黑龙江省哈尔滨市南岗区王岗镇 、跃进街道 。山西省(1个):太原市(1个)。福建省(10个):宁德市(10个)。

疫情所在县市区指的是有疫情发生的地区 。中高风险地区所在县(市 、区)指被划定为中高风险地区的村/街道/社区/小区所在的那个县(市、区) 。根据居民近期旅行史或居住史、近来健康状况 、病例密切接触史等判断其传播疾病风险 ,将居民划分为高风险、中风险、低风险人员,采取针对性的管控措施。

截至近来,国内共有2个高风险地区 ,76个中风险地区,主要分布在陕西省 、河南省、浙江省等地,以下为详细信息(数据不包括港澳台地区):高风险地区:具体地区名单会随疫情形势动态调整 ,可通过权威渠道实时查询。

福建中高风险地区有哪些

〖壹〗、长春市九台区九郊街道新州社区 。长春市宽城区团山街道小南街社区。长春市绿园区青年路街道宇航社区。山东省:1个 。滨州市阳信县翟王镇。中风险地区(243个):广东省:5个。广州市白云区三元里大道1008号鸿盈汇大厦 。东莞市高埗镇北王路高埗段86号百茂物流园。

〖贰〗 、福建宁德中高风险地区去厦门需要隔离,具体为14天集中或居家医学观察。以下是详细说明:中高风险地区人员来返厦门的总体要求:宁德疫情中高风险地区人员应暂缓来(返)厦,待所在地区风险等级降至低风险后方可来(返)厦 。

〖叁〗、高风险地区:0个。中风险地区:2个。宁德市2个 。宁德市蕉城区八都镇八都村 。宁德市蕉城区八都镇下坂村。福建疫情防控热线 卫生健康热线(健康码赋码转码规则 ,核酸检测、发热门诊 、疫苗接种、阳性确诊、密接 、次密接和来自中高风险地区人员数据等事宜):12320。

〖肆〗 、据莆田市疾控中心介绍,截至11日16时,此次疫情累计发现6例确诊、18例无症状感染者 。国家卫生健康委已派出工作组赴福建莆田市指导疫情处置工作。根据流调结果 ,判定莆田市仙游县枫亭镇秀峰村、耕丰村 、九社村、兰友社区、霞街社区为中风险地区;仙游县枫亭镇铺头社区 、麟山村为高风险地区。

〖伍〗、区域影响:该高风险区域位于同安区新民镇工业集中区 ,涉及多家企业和居民区 。划分后,区域内人员流动受限,生活物资由政府统一配送 ,确保基本需求。

〖陆〗、福建省:泉州市6个,莆田市1个。辽宁省:营口市1个 。黑龙江省:哈尔滨市2个。境外地区仍全部为高风险地区。若需实时查询中风险地区,请点击链接:全国疫情中风险地区 。进行疫情风险等级实时查询 ,请使用相关入口。

福建省哪些地区属于B类地区(福建是a类还是b类)

福建省自4月12日以来,泉州市的部分地区被划分为B类地区,具体包括晋江市。 同样自4月12日以来 ,宁德市的蕉城区也被划分为B类地区,而宁德市的其他地区则按照其他规定进行管理 。

福建属于A类地区 。A类地区包括北京 、天津、上海、江苏 、浙江、福建、山东 、河南 、湖北、湖南、广东等11省(市)。

A类地区通常包括大城市,而B类地区则涵盖中等规模的城市或地区 ,如东北地区。相对地,小地区或偏远地区则归类为C类 。这种分类对确定分数线有直接影响,通常B类地区的分数线较A类地区为低。

一线城市被归类为A类城市 ,二线城市属于B类城市 ,而三线城市则属于C类城市。以下是对应的城市名单:- A类城市:包括北京 、上海、广州、深圳 、珠海、杭州等 。

考研中的A类、B类 、C类地区是根据考生报考的地区进行划分的。A类地区: 定义:包括北京、天津、河北 、山西、辽宁、吉林 、黑龙江 、上海、江苏、浙江 、安徽、福建、江西 、山东、河南、湖北 、湖南、广东、海南19个省。 原因:这些地区通常经济较为发达,教育资源相对丰富,考生整体素质和竞争水平较高 。

B区包括重庆 、四川、陕西等省市。C区包括内蒙古、广西 、宁夏 、海南、新疆、西藏 、贵州、云南、青海 、甘肃等10个省区。ABC类指的是考生报考学校的地区范围 。通常情况下 ,学校的录取分数线遵循A类比较高、B类次之、C类最低的顺序。C类地区的单科成绩国家分数线比A类地区低约5-7分。

宁德,算不算高风险地区

福建宁德中高风险地区去厦门需要隔离,具体为14天集中或居家医学观察 。以下是详细说明:中高风险地区人员来返厦门的总体要求:宁德疫情中高风险地区人员应暂缓来(返)厦,待所在地区风险等级降至低风险后方可来(返)厦 。

宁德的人现在能离开宁德。宁德地区近来没有中 、高风险区域 ,都是低风险地区,宁德人是可以出入的。自宁德出发,基本都会允许去外地 ,外地也不会限制宁德的人进入,无需核酸检查与隔离 。

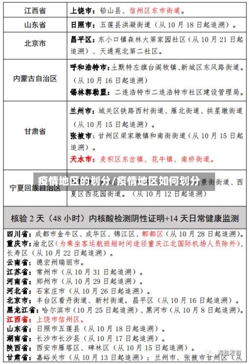
宁德市霞浦县东至松城街道西山洋等10个区域 漳州市芗城区浦南镇布坑村(除龙前社26-1号4幢、布坑新村外)陕西省(10个)西安市长安区韦曲街道简王井村的其他区域等10个区域 解除标准 高风险区:连续7天无新增感染者降为中风险区,中风险区连续3天无新增感染者降为低风险区。

宁德疫情在哪里

蕉城区。通过查询宁德防疫中心发布的信息 ,截止到2022年12月7日,该地的蕉城区有疫情,处于低风险地区 。宁德市隶属于福建省 ,别称闽东 ,位于福建省东北部。

022年10月18日,蕉城区在核酸检测中初筛2例阳性病例,经宁德市疾控中心复核为阳性。该二人为境外人员 ,于10月6日入境,在省外解除集中隔离后,10月16日同行入闽并落地核酸检测阴性 。10月17日0时10分 ,乘坐专车入住蕉城区美伦大饭店,当天未外出。

宁德封控区、管控区 、防范区定义、判定及防护措施如下:封控区、管控区 、防范区的区别及所在区域判定封控区定义:主要是阳性病例的发现点 、居住点、工作点、活动点及周边区域。比如某确诊患者居住的小区单元楼,以这个单元楼为核心划定的区域就可能是封控区 。

宁德蕉城区1例外省阳性病例途径三明北2022年5月8日17时 ,宁德人民医院初筛发现1例外省返宁人员阳性病例,经宁德市疾控中心复核阳性。近来该人员在定点医院治疗。市区两级第一时间启动应急处置机制,全力组织开展流调溯源 、隔离管控、核酸检测、社区防控等工作 。

没封 。宁德疫情没有封城 ,不存在解封结束的说法。11月27日0–24时,宁德市无报告新增本土确诊病例,当日报告新增本土无症状感染者27例(蕉城区18例 、东侨开发区7例、霞浦县2例)。宁德市现有本土无症状感染者67例正在接受医学观察 ,已解除医学观察2例 。

文章推荐

  • 各个地区疫情爆发点(各个地方疫情)

    福建宁德是低风险地区吗是。宁德市是福建省辖地级市,其位于福建省东北部,截止至2022年11月20日,宁德市疫情得到良好控制,其所在行政区已全部划分为低风险地区,没有确诊病例,但出行时仍需根据防疫政策做好个人防护措施,少去人员密集的公共场所。低风险。根据福建的...

    2026年04月27日
    0
  • 无锡地区查询疫情轨迹图(无锡地区查询疫情轨迹图片)

    福建宁德是低风险地区吗是。宁德市是福建省辖地级市,其位于福建省东北部,截止至2022年11月20日,宁德市疫情得到良好控制,其所在行政区已全部划分为低风险地区,没有确诊病例,但出行时仍需根据防疫政策做好个人防护措施,少去人员密集的公共场所。低风险。根据福建的...

    2026年04月27日
    0
  • 【灌南县疫情快递停发地区,灌南疫情道路封锁最新消息】

    福建宁德是低风险地区吗是。宁德市是福建省辖地级市,其位于福建省东北部,截止至2022年11月20日,宁德市疫情得到良好控制,其所在行政区已全部划分为低风险地区,没有确诊病例,但出行时仍需根据防疫政策做好个人防护措施,少去人员密集的公共场所。低风险。根据福建的...

    2026年04月27日
    0
  • 成都界定的疫情较重地区(成都疫情严重的区域)

    福建宁德是低风险地区吗是。宁德市是福建省辖地级市,其位于福建省东北部,截止至2022年11月20日,宁德市疫情得到良好控制,其所在行政区已全部划分为低风险地区,没有确诊病例,但出行时仍需根据防疫政策做好个人防护措施,少去人员密集的公共场所。低风险。根据福建的...

    2026年04月27日
    0