2025年回湖北需要隔离吗
〖壹〗 、025年回湖北是否需要隔离,需根据出发地疫情风险等级及当地政策动态判断 ,若来自国内中高风险地区则需集中隔离,其他地区需查验核酸并落实健康监测 。 具体如下:中高风险地区来鄂返鄂人员隔离要求:对有国内中高风险地区旅居史的来鄂返鄂人员,实施集中隔离医学观察至离开当地满14天。

〖贰〗、025年新冠在特定情况下仍需隔离。2025年 ,新冠变异株KP.3与XDV分支在全球卷土重来,我国南方感染人数上升 。国家疾控局4月25日发布的通知指出,各地口岸要对来自重点国家和地区的进境人员、主动申报或检疫发现的异常人员开展相关工作 ,将口岸判定的检疫传染病染疫人 、疑似染疫人点对点隔离收治或医学观察。

〖叁〗、025年从国外回国的人通常需要隔离。隔离政策概述:具体的隔离政策可能因时间和地区疫情形势而有所调整 。有全国性指导原则表明,入境人员一般采取“5天集中隔离医学观察+3天居家隔离”措施,但具体实施时可能会根据地区疫情形势进行微调。另一种常见的政策是“7天集中隔离医学观察+3天居家健康监测 ”。

〖肆〗、健康管理:入境后无需隔离,但需自觉进行健康监测 ,如出现症状应及时就医并主动告知近期入境史。
〖伍〗 、政策详述:14天集中隔离加14天居家隔离医学观察 。 湖北 隔离时间:14+14 政策详述: 湖北口岸入境:14天集中隔离医学观察,期间进行2次核酸检测和1次抗体检测;集中隔离医学观察期满后再实施14天居家医学观察,期间进行两次核酸检测。
〖陆〗、例如从缅甸北部第一特区果敢的南伞口岸入境 ,需要在果敢老街125隔离点接受14天隔离,所有核酸检测结果正常后才能入境;从孟定清水河口岸入境同样需要在清水河隔离点完成14天隔离和核酸检测。失联情况这种情况下回家会面临更多困难和挑战 。

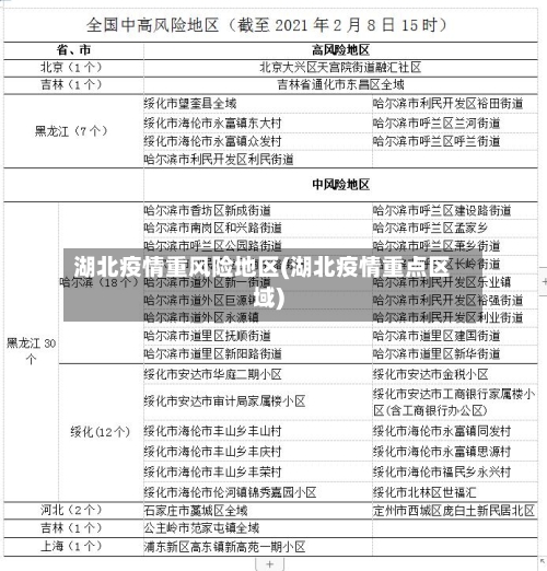
湖北疫情最严重的几个城市
湖北省内城市武汉:作为疫情最严重的城市,2019年度GDP位列全国第7位 ,平均房价为17659元/平米。疫情期间确诊病例数居全国前列,其经济实力与疫情严峻程度均显著。其他湖北城市:受武汉疫情影响,省内其他城市也面临较大防控压力 ,但具体GDP与房价数据需进一步查询详细统计资料 。
黄冈、咸宁、孝感。通过查询湖北发布的疫情公告显示,截止2022年12月27日,湖北疫情最严重的几个城市是黄冈 、咸宁、孝感。湖北省 ,中华人民共和国省级行政区,省会武汉 。地处中国中部地区,东邻安徽,西连重庆 ,西北与陕西接壤,南接江西、湖南,北与河南毗邻。
个。官方网站报道:截至2022年9月28日 ,湖北省疫情最严重的城市有:武汉和恩施 。武汉为高风险地区,恩施为中风险地区。
湖北十堰疫情风险等级
〖壹〗 、要查询湖北省十堰市的疫情风险等级,首先可以通过微信搜索并进入“国务院客户端”小程序 ,或者长按识别特定的小程序二维码直接进入。进入小程序后,在首页的“便民服务”栏目中找到并点击“疫情风险查询 ”选项,即可跳转至疫情风险等级查询页面。
〖贰〗、湖北十堰高风险地区为郧阳区茶店镇神河社区2组 ,中风险地区为张湾区汉江街办阳光栖谷小区 。
〖叁〗、零风险。通过查询湖北十堰疫情场所可知,截止到2022年9月2日,湖北十堰有中高风险地区0个 ,封控区,管控区,防范区0个,属于零风险地区 ,并不存在疫情风险等级划分。
〖肆〗 、十堰城区属于:低风险区域高风险区域:在最后一例病例确诊后14天区域内无本地新增确诊病例时,可解除封锁 。高风险地区采取极为严格的措施应对疫情,果断采取停工、停业、停课等管控措施 ,必要时可采取区域封锁,限制人员进出。
〖伍〗 、低风险地区。截止到2022年9月4日根据十堰市疫情防控工作组公告显示,十堰市已连续21天无新增确诊病例属于低风险地区 ,全域实施常态化防控措施 。