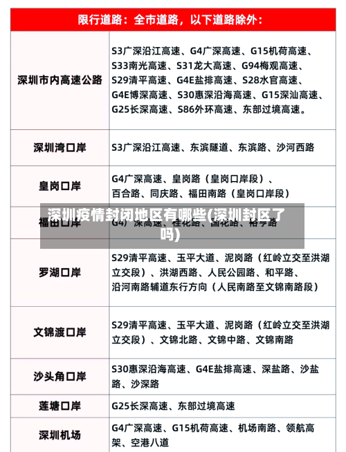
上海浦东中风险地区有哪些?
〖壹〗、021年12月2日,上海浦东新区花木街道牡丹路186弄小区被列为中风险地区 ,上海市其他区域风险等级不变。中风险地区划定依据:根据国务院联防联控机制要求及上海市疫情防控工作领导小组办公室研究决定,自2021年12月2日0时起,因新增本土确诊病例关联因素,将浦东新区花木街道牡丹路186弄小区划定为中风险地区 。

〖贰〗 、上海新增1例新冠肺炎确诊病例 ,所在浦东新区祝桥镇营前村被列为中风险地区。病例基本情况患者王某某,男性,51岁 ,在浦东机场西区航司货运站从事搬运工作,自4月8日起未曾离沪。

〖叁〗、新增中风险地区自2022年3月22日起,浦东新区北蔡镇联勤村冯桥南宅被列为中风险地区 ,相关地区已落实管控措施。调整为低风险地区自2022年3月22日起,静安区北站街道河南北路233号由中风险地区调整为低风险地区,上海市其他区域风险等级不变 。

〖肆〗、上海浦东中风险地区有浦东新区北蔡镇鹏飞路411弄6号 ,浦东新区日京路88号,浦东新区北蔡镇联勤村冯桥南宅,浦东新区康桥镇苗桥路935弄19号 ,浦东新区北蔡镇御北路235号。疫情面前,人人平等。也许你的所在地没有疫情,我们也不能放松警惕,平时不要去往中高风险地区 ,人多的地方要佩戴好口罩 。
〖伍〗、上海中高风险地区如下:嘉定区:2个。嘉定区马陆镇康年路261号工地宿舍。嘉定区江桥镇增建村柴中村民组 。崇明区:2个。崇明区长兴镇长明村21队。崇明区长兴镇新港村15队 。浦东新区:5个。浦东新区北蔡镇鹏飞路411弄6号。浦东新区日京路88号 。浦东新区北蔡镇联勤村冯桥南宅。
〖陆〗 、上海海昌海洋公园不是中风险地区,而是和所在的浦东新区滴水湖地区一样是疫情低风险区域。

上海哪里疫情最严重
〖壹〗、截止到2022年12月7号上海浦东新区祝桥镇营前村疫情最严重。根据上海疫情防控官方网站显示上海浦东新区祝桥镇营前村疫情最严重,为高风险地区 。上海 ,简称“沪”,别称“申 ”,是中国最大的经济中心和重要的世界金融中心城市 ,是首批沿海开放城市。
〖贰〗、截止2020年12月上海浦东新区祝桥镇营前村是疫情高风险地区,其他地区都是疫情低风险地区。上海一直严阵以待对抗疫情 。上海仍然处于第一波输入型病例阶段,也就是说输入的病例危险是存在的 ,因此要做好防御的工作,并且从前几日发布的病例情况来看,病例增加的数量都是一直在下降的 ,也就是呈现比较好的走向。
〖叁〗 、上海市卫健委今早(11月21日)通报:2022年11月20日0—24时,新增本土新冠肺炎确诊病例6例和无症状感染者33例,均在隔离管控中发现。新增境外输入性新冠肺炎确诊病例5例和无症状感染者47例 。
3月20日上海疫情的具体地址?
〖壹〗、顺昌路612弄23号,顺昌路612弄25号 ,顺昌路612弄27号,永年路149弄,建国东路37弄3号 ,顺昌路598号,顺昌路600号,斜土路486弄 ,斜土路550弄,蓬莱路388弄,安澜路13弄 ,黄家阙路76弄,打浦路339弄133号,瑞金南路333弄。已对相关居住地落实终末消毒措施等。
〖贰〗、具体来说 ,从2022年3月20日开始,徐汇区徐家汇街道的漕溪北路1200号被从中风险地区调整为低风险地区 。此次调整后,上海市其他地区的风险等级保持不变。这意味着,上海市的疫情防控工作将继续保持原有的力度和策略 ,确保市民的生命安全和身体健康。
〖叁〗 、以下为具体分析:当前疫情形势与防控措施3月20日上海通报新增17例确诊病例和492例无症状感染者,疫情仍处于高位运行阶段 。当日为非重点区域核酸检测第三天,大规模筛查可能影响部分区域人员流动。若下周一所在区域仍处于封控或管控状态 ,居民需遵守“足不出户”或“人不出小区”要求,无法正常通勤。
〖肆〗、现住地址:东城区安定门街道安定门内花园东巷17号院 关键时间节点:3月19日核酸检测阳性,3月20日诊断为确诊病例 临床分型:轻型 感染途径:未明确提及具体接触史 ,综合流行病史、临床表现等确诊。
浦东今天新增病例在哪里
021年8月24日0—24时,上海市新增本土新冠肺炎确诊病例2例,其中1例为浦东机场境外货机作业人员 ,另一例为松江区病例的密切接触者 。 以下是详细情况:病例1身份与背景:中国籍,浦东机场境外货机作业人员,系8月20日确诊本土病例2的密切接触者 ,常住浦东新区。
上海25日新增本土确诊病例38例 、无症状感染者2231例,其中浦东新区新增31例确诊病例和1883例无症状感染者,占全市新增总数的超八成。 以下为具体分析:浦东新区新增数据占比高的可能原因核酸筛查力度加大 近期浦东新区通过扩大筛查范围、增加检测频次等措施,主动发现潜在感染者 。
航头镇。根据浦东区疫情防控工作组公告显示 ,在2022年的10月2日发现一例新增确诊病例,男性,21岁 ,居住于浦东新区航头镇沪南公路,在常态化核酸检测中发现异常,经疾控部门复核为阳性 ,诊断为新冠肺炎确诊病例(轻型),即转运至定点医疗机构进行隔离治疗。
病例1:中国籍,在马里工作 ,自马里出发,经法国转机,于1月26日抵达上海浦东世界机场 ,入关后即被集中隔离观察,其间出现症状,诊断为确诊病例 。病例2:意大利籍,在意大利生活 ,自意大利出发,经德国转机,于1月28日抵达上海浦东世界机场 ,入关后即被集中隔离观察,其间出现症状,诊断为确诊病例。
月20日0-24时 ,上海新增2例本地新冠肺炎确诊病例,新增9例境外输入性新冠肺炎确诊病例。本地确诊病例情况病例关系与症状:病例1和病例2为夫妻关系,常住浦东新区 。两人因先后出现发热症状 ,前往医疗机构发热门诊就诊,随即被隔离留观。确诊过程:11月20日,市、区疾控中心核酸检测结果为阳性。
上海浦东社会面发现4例阳性感染者,居住地和涉及轨迹公布
月2日 ,上海市浦东新区新增4例社会面发现的阳性感染者,具体情况及居住地和涉及轨迹如下:阳性感染者1:居住地:浦东新区惠南镇梅花新邨小区 。涉及轨迹:该阳性感染者14天内未离开浦东新区惠南镇,除居住小区外,曾到过以下地点:鲜又多果业(惠南镇梅花路38号-40号)。清美鲜食(惠南镇梅花路50号)。
据报道 ,6月29日0—24时,通过口岸联防联控机制,报告境外输入性新冠肺炎确诊病例3例及关联病例1例。上海通报4例新增确诊病例详情:病例1为中国籍 ,在英国留学,6月26日自英国出发,6月27日抵达上海浦东世界机场 ,入关后即被集中隔离观察,期间出现症状 。
上海新增社会面本土5+4感染者1:女,30岁 ,居住于青浦区赵巷镇秀泽路225弄,常态化核酸检测中发现结果异常,经疾控部门复核为阳性 ,被诊断为新冠病毒肺炎确诊病例。现已转运至定点医疗机构隔离治疗。
上海新增本土确诊4例 、无症状8例的感染途径及防控情况如下:感染来源与发现方式:此次新增的12例感染者(4例确诊病例、8例无症状感染者)均是在集中隔离管控期间通过主动筛查发现的,未涉及社会面传播 。
月3日上海市新增社会面1例本土无症状感染者,普陀区一小区被列为高风险区,两处场所被列为中风险区。新增感染者情况感染者为女性 ,37岁,居住于普陀区长风新村街道光复西路2077弄小区,被诊断为无症状感染者。该感染者已全程接种新冠肺炎病毒疫苗 ,近来已被转运至定点医疗机构隔离医学观察 。
3月9日上海浦东新区一地列为中风险地区
自2022年3月9日起,上海市浦东新区沪东新村街道长岛路281号被列为中风险地区,上海市其他区域风险等级不变。 以下是详细信息:新增中风险地区详情根据国务院联防联控机制要求及上海市疫情防控领导小组办公室研究决定 ,浦东新区沪东新村街道长岛路281号因疫情防控需要被划定为中风险地区。
022年3月14日,根据国务院联防联控机制有关要求,经市新冠肺炎疫情防控工作领导小组办公室研究决定 ,将黄浦区打浦桥街道局门后路9号、嘉定区嘉定工业区娄塘路760弄列为中风险地区,上海市其他区域风险等级不变 。
022年上海此轮疫情预计在3月二十几号或4月初解除星号,降为低风险预计还需十几天 ,但具体时间受疫情发展影响存在不确定性,近来未公布明确解封时间。 以下是详细介绍:2022上海疫情解除星号时间上海此轮疫情预计在2022年3月二十几号或4月初才能解除星号。
近期多地出现中小学生确诊新冠病例,上海、深圳 、吉林、青岛等地均有学生感染,相关部门提醒加强自我防护并建议家长配合线上教学调整 。上海:3月9日晚间通报新增4例病例 ,其中一名8岁女孩就读于浦东新区竹园小学(长岛校区),为上海首次报告小学生确诊病例。
截至2022年3月17日,全国共有5个工地被列为中高风险地区 ,其中高风险地区2个、中风险地区3个;上海黄浦区182个项目停工,东莞市因工地未执行停工措施被通报处罚。
022年3月9日0—24时,上海新增本土新冠肺炎确诊病例4例 ,无症状感染者76例,具体情况如下:本土确诊病例情况 病例1:女,35岁 ,居住于闵行区上中西路810弄,系3月5日本市报告本土无症状感染者的密切接触者。即被隔离管控,其间新冠病毒核酸检测结果异常 ,经市疾控中心复核结果为阳性 。