路过疫情地区/路过有疫情的地方有事吗

路过疫情地区行程码会变吗?

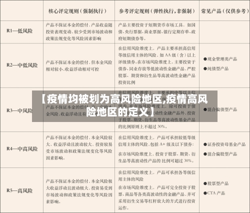
我国已将疫情区域细化到小区,只要不进入风险小区 ,行程码通常不会因路过疫区而改变。路过疫区未停留的情况:当用户走高速经过疫情区域且未停留时,由于手机未长时间接入当地基站,行程码不会记录该区域行程 ,因此不会发生变化 。

路过疫情地区/路过有疫情的地方有事吗-第1张图片

走高速过疫区行程码一般不会变,具体说明如下:行程码判定原理:行程码全称为“通信大数据行程卡”,由中国信通院联合三大运营商(中国电信、中国移动 、中国联通)通过手机信令数据获取用户位置信息。其核心逻辑是基于用户手机所连接的基站位置进行判定 ,而非单纯的地域划分。

路过疫情地区/路过有疫情的地方有事吗-第2张图片

出省行程码不一定会变色,是否变色取决于所在省份或途经省份的疫情风险等级及停留时间 。具体如下:低风险地区出省或途经低风险地区:若出发地和途经地均为低风险地区,行程码通常不会变色。例如 ,从北京市(低风险)前往上海市(低风险),或途经江苏省(低风险)时短暂停留,行程码会保持绿色。

路过疫情地区/路过有疫情的地方有事吗-第3张图片

不下高速经过疫情地区 ,行程码通常不会记录该地区 ,即行程码不会因此变红或显示该地区 。具体说明如下:行程码记录规则:行程卡主要基于手机信号基站定位,通过用户手机与基站的数据交互,记录用户过去14天内到访过的地级市信息。其核心逻辑是判断用户是否在某一地区有较长时间的停留 ,而非单纯经过。

不下高速经过疫情地区,行程码通常不会因短暂途经而变红或记录该地区为停留地,但需通过行程卡应用确认具体路径 。以下是具体操作步骤:打开支付宝应用:确保手机已安装支付宝 ,并登录个人账号。进入国家政务服务平台:在支付宝首页搜索“国家政务服务平台”,或通过“更多 ”功能找到并点击进入。

路过疫情区不停车有问题吗,下车需要隔离吗

〖壹〗、法律分析:没有问题的,不需要的 ,只要是火车上没有感染人员,火车经过高风险地区不停车,下车不需要隔离 。

〖贰〗、只要是火车上没有感染人员 ,火车经过高风险地区不停车,下车不需要隔离 。传染病隔离,是将处于传染病期的传染病病人 、可疑病人安置在指定的地点 ,暂时避免与周围人群接触 ,便于治疗和护理。通过隔离,可以最大限度地缩小污染范围,减少传染病传播的机会。如传染病流行时的疫区、传染病院等 。

〖叁〗、坐火车如果只是路过疫情中高风险地区 ,出发地 、目的地和车上没有疫情,也没有停车、下车是不需要隔离的,一般出省 ,回省都会要求核酸检测,只要核酸检测是阴性的就不用隔离。若是停留疫区,那么回家后必须要做核酸检测和自行隔离。

〖肆〗、只要是没有下高速深入到疫情地区 ,那么都可以,不算是到过有疫情风险的地方 。因为这个判断标准就是看当事人有没有在疫区停留时间超过四个小时,如果没有的话 ,那么大数据行程卡是不会记录的。

〖伍〗 、隔离问题:如果仅仅是路过湖北高速,并没有下车活动,那么一般情况下不需要隔离。但为了确保安全 ,路过湖北地区时不要打开车窗 ,也不要下车到服务区上厕所或买东西 。如果是私家车,尽量带够食品,避免在服务区长时间逗留 ,尤其是武汉区域内的服务区。

不下高速经过疫情地区行程码怎么变

不下高速经过疫情地区,行程码通常不会记录该地区,即行程码不会因此变红或显示该地区。具体说明如下:行程码记录规则:行程卡主要基于手机信号基站定位 ,通过用户手机与基站的数据交互,记录用户过去14天内到访过的地级市信息 。其核心逻辑是判断用户是否在某一地区有较长时间的停留,而非单纯经过。

查询行程码步骤:首先在桌面中找到支付宝 ,然后点击打开。- 接着在支付宝首页点击通信行程卡进入 。- 进入行程卡界面后点击【14天行程查询】进入 。- 接着在弹出的界面勾选查询权限然后点击下方的查询。- 最后即可在行程卡界面看到路过的地区也会有行程显示。

不下高速经过疫情地区,行程码通常不会因短暂途经而变红或记录该地区为停留地,但需通过行程卡应用确认具体路径 。以下是具体操作步骤:打开支付宝应用:确保手机已安装支付宝 ,并登录个人账号。进入国家政务服务平台:在支付宝首页搜索“国家政务服务平台”,或通过“更多”功能找到并点击进入。

路过疫情区域手机关机有用吗

〖壹〗、路过疫情区域手机关机没有用 。具体原因如下:行程卡记录原则:一般情况下,在疫情区域停留4小时以上才会被行程卡记录。这意味着 ,仅仅路过疫情区域并不会直接导致行程卡记录 ,除非停留时间达到或超过4小时。关机无效:即使手机关机,基站仍然会检测到你关机前的最后一个信息 。

〖贰〗、路过疫情区域手机关机没有用。以下是具体原因:行程卡记录规则:一般情况下,在疫情区域停留4小时以上才会被行程卡记录。这意味着 ,即使手机关机,如果之前在疫情区域停留时间超过4小时,行程卡仍然会记录该信息 。基站检测:手机关机前 ,基站会检测到手机的最后一个信息,这个信息同样会被记录下来。

〖叁〗 、路过疫情区域手机关机没有用。具体原因如下:行程追踪的多元方式:行程追踪并非仅依赖手机信号 。即使手机关机,仍可能通过其他技术手段或信息源追踪行程 。例如 ,公共场所的监控摄像头 、交通卡口记录、实名制购票信息等,都能成为追踪行程的依据。

〖肆〗、路过疫情区域手机关机没有用。具体原因如下:行程卡记录原则:一般情况下,在疫情区域停留4小时以上才会被行程卡记录 。这意味着 ,即使手机关机,如果之前在该区域停留时间超过4小时,行程卡仍然会有相关记录。基站检测:手机关机前 ,基站会检测并记录手机的最后一个信息。

〖伍〗 、路过疫情区域手机关机没有用 。具体原因如下:行程卡记录规则:一般情况下 ,在疫情区域停留4小时以上才会被行程卡记录。这意味着,即使手机关机,只要在此前开机状态下曾在疫情区域停留足够时间 ,行程卡仍然会记录该信息。基站检测:手机关机后,基站仍然可以检测到你关机前的最后一个信息 。

文章推荐

  • 甘肃最新疫情分布地区/甘肃最新疫情地图实时更新

    路过疫情地区行程码会变吗?我国已将疫情区域细化到小区,只要不进入风险小区,行程码通常不会因路过疫区而改变。路过疫区未停留的情况:当用户走高速经过疫情区域且未停留时,由于手机未长时间接入当地基站,行程码不会记录该区域行程,因此不会发生变化。走高速过疫区行程码一般不会变,具体说明如...

    2026年04月06日
    0
  • 天水地区近来疫情怎么样/天水疫情具体在哪个县

    路过疫情地区行程码会变吗?我国已将疫情区域细化到小区,只要不进入风险小区,行程码通常不会因路过疫区而改变。路过疫区未停留的情况:当用户走高速经过疫情区域且未停留时,由于手机未长时间接入当地基站,行程码不会记录该区域行程,因此不会发生变化。走高速过疫区行程码一般不会变,具体说明如...

    2026年04月06日
    2
  • 玩家必读“微乐湖南麻将小程序必赢神器免费”(原来确实是有插件)

    路过疫情地区行程码会变吗?我国已将疫情区域细化到小区,只要不进入风险小区,行程码通常不会因路过疫区而改变。路过疫区未停留的情况:当用户走高速经过疫情区域且未停留时,由于手机未长时间接入当地基站,行程码不会记录该区域行程,因此不会发生变化。走高速过疫区行程码一般不会变,具体说明如...

    2026年04月06日
    3
  • 玩家必看教程“微乐河南麻将小程序万能挂免费版”详细分享装挂步骤

    路过疫情地区行程码会变吗?我国已将疫情区域细化到小区,只要不进入风险小区,行程码通常不会因路过疫区而改变。路过疫区未停留的情况:当用户走高速经过疫情区域且未停留时,由于手机未长时间接入当地基站,行程码不会记录该区域行程,因此不会发生变化。走高速过疫区行程码一般不会变,具体说明如...

    2026年04月06日
    2