【乌鲁木齐疫情风险地区,乌鲁木齐疫情风险地区最新名单】

乌鲁木齐米东区永顺街是中风险还是什么

高风险。米东区东邻甘泉堡国家经济技术开发区和阜康市,南连水磨沟区和达坂城区 。根据疫情防控显示:截止2022年9月13日 ,乌鲁木齐米东区新增感染者一名,该男子位于永顺街永顺家园,专家经过评估把米东区列为高风险地区。乌鲁木齐 ,通称乌市,旧称迪化,是新疆维吾尔自治区首府、新疆的政治中心。

【乌鲁木齐疫情风险地区,乌鲁木齐疫情风险地区最新名单】-第1张图片

025年规划项目:米东区曾推进四小游园建设 ,涉及万科公园大道南侧 、永顺街与米东大道交会处等区域,预计于2025年6月底前竣工 。此类项目绿化覆盖率达65%,并划分儿童游乐区、老年休憩区等功能区域 ,但属于2025年建设内容,与2026年项目无时间重叠。

【乌鲁木齐疫情风险地区,乌鲁木齐疫情风险地区最新名单】-第2张图片

因为根据《百度地图》的实景地图来看,描述中的位置“米东区永顺街进入沙河路”的交叉路口 ,有红绿灯处都安装了闯红灯专用监控设备 ,所以如果在该处闯红灯行驶的,一般都应该会被拍照取证。

【乌鲁木齐疫情风险地区,乌鲁木齐疫情风险地区最新名单】-第3张图片

该校的具体地址为新疆维吾尔自治区乌鲁木齐市米东区永顺街478号 。新疆交通职业技术大学是一所具有鲜明交通行业特色的高等职业技术院校,致力于培养适应现代交通运输业发展需要的高素质技能型人才。学校地理位置优越 ,交通便利,周边设施完善,为学生提供了良好的学习和生活环境。

乌鲁木齐疫情天山区还是高风险

〖壹〗、芮宝玲强调 ,当前病例均为已管控人员,提示疫情传播链清晰,公众无需过度恐慌 。防控措施与科学性为阻断传播途径 ,乌鲁木齐市疫情防控工作指挥部采取了多项针对性措施:重点人群与部位管控:聚焦聚集性活动相关人员 、天山区居民等高风险群体,实施严格隔离和健康监测。

〖贰〗、月15日,乌鲁木齐市天山区发现新冠肺炎确诊病例1例 ,无症状感染者3例,相关情况及防控措施如下:病例基本情况确诊病例为24岁女性,系中泉广场三楼营业厅工作人员 ,常住乌鲁木齐市天山区。

〖叁〗、通过查询相关资料显示 ,乌鲁木齐市天山区富康街朗天峰景一期风险级别为高风险级别 。乌鲁木齐的高风险地区为,延安路街道吉顺路北社区富康街859号朗天峰景一期,二期 ,南湾街街道波斯坦巷社区波斯坦巷145号波斯坦小区,所以乌鲁木齐市天山区富康街朗天一期风险级别为高风险级别 。

〖肆〗 、新增高风险区主要集中于天山区和高新区(新市区),涉及居民小区、商业楼宇及社区单位;中风险区新增仅1处 ,位于米东区工业区域;达坂城区2个中风险区因疫情形势好转降级为低风险区。调整后,乌鲁木齐市风险区域划分更加精准,有利于统筹疫情防控与民生保障。

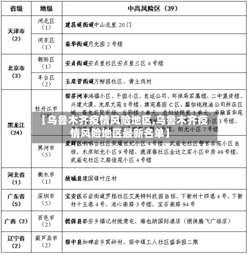
〖伍〗、乌鲁木齐天山区是高风险地区 。根据根据当前疫情防控工作需要 ,按照《新型冠状病毒肺炎防控方案(第九版)》规定,根据专家组综合研判评估,决定自2022年11月16日0时起 ,新增高风险区10个,动态调整风险区32个,具体名单如下:天山区6个高风险区。大小西门街道西河坝社区河滩南路416号家属院。

〖陆〗 、社区隐匿传染源导致传播风险未完全排除近期乌鲁木齐市个别低风险小区检出阳性感染者 ,甚至出现社区工作者、志愿者和保供人员感染病例 。例如 ,天山区赛马场片区某家属院、米东区东路片区某小区因新增病例被提级为高风险区。

8月16日0时起,乌鲁木齐市新增15个高风险区 、1个中风险区

〖壹〗、当日无新增死亡病例和疑似病例。11月6日新增确诊病例:截至19时,新增本土确诊病例5例,均在河北辛集市 。全国高中风险地区分布高风险地区:11月5日19时至11月6日19时 ,新增1个高风险地区(黑龙江黑河市)。近来全国共有5个高风险地区,分布在内蒙古、北京 、甘肃、宁夏、黑龙江。

〖贰〗 、月5日0时至24时,新疆维吾尔自治区(含新疆生产建设兵团)报告新增新冠肺炎确诊病例27例 ,新增无症状感染者12例,均在乌鲁木齐市 。 具体信息如下:新增病例情况 新增确诊病例27例,新增无症状感染者12例 ,所有病例均集中在乌鲁木齐市。

〖叁〗、月12日0时至24时,新疆维吾尔自治区(含新疆生产建设兵团)报告新增新冠肺炎确诊病例8例,新增无症状感染者5例 ,均在乌鲁木齐市。 以下是详细情况:新增病例情况 新增确诊病例8例,新增无症状感染者5例,所有病例均集中在乌鲁木齐市 。

〖肆〗、此前相关情况:自7月15日本轮疫情报告首例确诊病例以来 ,8月16日乌鲁木齐首次实现新增确诊病例零报告 。后续防控要求部门单位社区要求:乌鲁木齐市人民政府副秘书长刘军介绍 ,当前疫情防控形势依然严峻复杂,仍有一定的不确定性,各部门各单位各社区要继续严格落实各项防控措施 ,科学精准有效推进防控工作。

〖伍〗 、第八师石河子市新增无症状感染者5例,均在集中隔离医学观察点核酸检测时检出。

〖陆〗、乌鲁木齐市:7例,其中天山区3例、沙依巴克区4例 ,为8月7日报告无症状感染者的密切接触者和近7日内有疆内高风险地区旅居史人员,在例行核酸检测中发现 。吐鲁番市:1例,在高昌区 ,对重点人群核酸检测时发现。

乌鲁木齐市现在属于什么风险地区?

从8月29日午夜开始,乌鲁木齐市天山区和沙白克区疫情风险水平由高风险调整为低风险。乌鲁木齐市经济技术开发区 、高新技术产业开发区、水木沟区风险水平由中调整为低 。这意味着从8月29日起,整个新疆地区将成为低风险区。

乌鲁木齐乌鲁木齐市辖区地区近来没有低、高风险区域 ,都是常态化防控区。根据疫情相关公开信息资料查询,截止2022年12月8日,乌鲁木齐乌鲁木齐市辖区地区近来没有低 、高风险区域 ,都是常态化防控区 。全国地区近来有1197个低风险地区。有24474个高风险地区 ,除此之外为常态化防控地区。

高风险 。截止2022年10月10号,据乌鲁木齐市疫情防控中心资料显示,乌鲁木齐市新增77个高风险区 ,属于是高风险地区。乌鲁木齐市采取“足不出户 、上门服务 ”等封控措施。在家做好个人防护措施 。

乌鲁木齐市新市区湖州路西社区是低风险区 。通过查询乌鲁木齐市疫情防控相关规定,乌鲁木齐市新市区湖州路西社区是低风险区,但仍需要常态化管理。乌鲁木齐 ,通称乌市,旧称迪化,是新疆维吾尔自治区首府、新疆的政治、经济 、文化、科教和交通中心 ,是国务院批复确定的中国西北地区重要的中心城。

近来,全国其它低风险地区的人员,持7日内核酸检测阴性证明 ,可以进入乌鲁木齐市并且不需要隔离,但由于当地疫情防控形势严峻,建议大家非必要情况下不要进乌 ,数据显示 ,昨日(7月19日0—24时),乌鲁木齐市新增确诊病例为16例 。

低风险区。乌鲁木齐市新疆维吾尔自治区辖地级市、首府。根据国家和省事卫健委查询,截止到2022年10月6日 ,该地共有63个中高风险区,但是并不包括西山西雅图小镇,因此属于低风险区 。风险区是为了防控疫情而设立的。

文章推荐

  • 广东疫情严峻地区/广东疫情形势严峻

    乌鲁木齐米东区永顺街是中风险还是什么高风险。米东区东邻甘泉堡国家经济技术开发区和阜康市,南连水磨沟区和达坂城区。根据疫情防控显示:截止2022年9月13日,乌鲁木齐米东区新增感染者一名,该男子位于永顺街永顺家园,专家经过评估把米东区列为高风险地区。乌鲁木齐,通称乌市,...

    2026年04月08日
    3
  • 【疫情重点观测地区查询表,疫情重点观察对象什么意思】

    乌鲁木齐米东区永顺街是中风险还是什么高风险。米东区东邻甘泉堡国家经济技术开发区和阜康市,南连水磨沟区和达坂城区。根据疫情防控显示:截止2022年9月13日,乌鲁木齐米东区新增感染者一名,该男子位于永顺街永顺家园,专家经过评估把米东区列为高风险地区。乌鲁木齐,通称乌市,...

    2026年04月08日
    3
  • 万能开挂辅助“微信红包三公控制金额点数”原来有神器下载!

    乌鲁木齐米东区永顺街是中风险还是什么高风险。米东区东邻甘泉堡国家经济技术开发区和阜康市,南连水磨沟区和达坂城区。根据疫情防控显示:截止2022年9月13日,乌鲁木齐米东区新增感染者一名,该男子位于永顺街永顺家园,专家经过评估把米东区列为高风险地区。乌鲁木齐,通称乌市,...

    2026年04月08日
    4
  • 教程更新!“欢乐斗地主外卦神器下载”详细开挂教程

    乌鲁木齐米东区永顺街是中风险还是什么高风险。米东区东邻甘泉堡国家经济技术开发区和阜康市,南连水磨沟区和达坂城区。根据疫情防控显示:截止2022年9月13日,乌鲁木齐米东区新增感染者一名,该男子位于永顺街永顺家园,专家经过评估把米东区列为高风险地区。乌鲁木齐,通称乌市,...

    2026年04月08日
    5