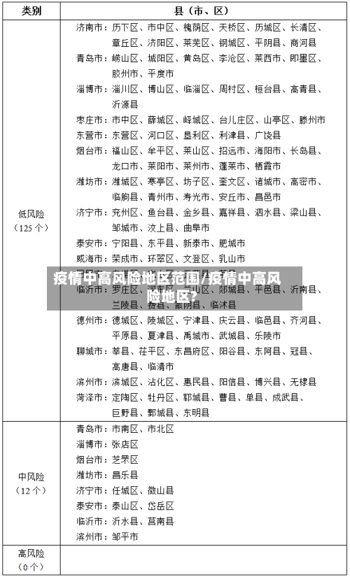
疫情低中高风险地区怎么划分
疫情风险区的划分主要依据病例数量 、传播风险、区域特征及防控需求,通常分为高、中 、低风险区 ,具体标准及查看方式如下:划分标准高风险区:病例数较多,且存在明显社区传播风险(如聚集性疫情)。通常以小区、村组或楼栋为单位划定,实行“足不出户、上门服务 ”的封控措施 。

连续14天内无新增本地确诊病例.根据国务院联防联控机制有关要求 ,经市疫情防控指挥部研究决定,才会将中风险地区降级为低风险。

高风险地区:通常指累计新冠病例超过50例,且14天内出现聚集性疫情的地方。包括病例和无症状感染者居住地 ,以及疫情传播风险较高的工作地和活动地等 。这些区域被划为高风险区,通常以居住小区或村为单位。
低风险和中风险地区主要通过官方发布的疫情风险等级划分来区分,可通过支付宝国务院客户端查询具体中风险地区,未列出地区即为低风险地区。具体如下:区分依据:低风险和中风险地区的划分主要依据疫情的传播风险 、病例数量、聚集性疫情发生情况等因素 ,由国家卫生健康部门或相关机构根据疫情形势动态评估和调整 。
怎么区分涉疫区和中高风险区
〖壹〗、涉疫区和中高风险区主要通过官方发布的疫情风险等级划分标准及具体查询途径来区分,可通过皖事通等官方平台查询具体信息。具体如下:查询途径:以皖事通APP为例,在首页找到“服务” ,点击进入。找到“疫情防控”相关选项,点击进入。选取“涉疫区和中高风险区的区分方法查询 ”功能,即可获取具体划分标准及实时更新信息 。
〖贰〗、涉疫区和中高风险地区存在以下主要区别:涉疫区是指出现新冠病毒感染者的地区 ,这些地区可能存在传染源和传播途径的风险,但疫情规模相对较小,或尚未达到中高风险地区的标准。具体来说 ,涉疫区可能涉及多个方面,如疫情初期发现的病例所在地 、与感染者有接触的人群所在地等。
〖叁〗、涉疫区包括中高风险地区,而高风险地区一般是指累计新冠病例超过了50例 ,同时〖Fourteen〗、天内是有聚集性疫情发生 。中风险区域:14天以内有新增新冠确诊病例,合计新冠肺炎确诊病例未超过50病例;共合计确诊的病例超过50例,14天之内未未发生聚集性疫情。
〖肆〗 、高风险地区:一般是指累计新冠病例超过了50例,同时〖Fourteen〗、天内是有聚集性疫情发生。中风险区域:14天以内有新增新冠确诊病例 ,合计新冠肺炎确诊病例未超过50病例;共合计确诊的病例超过50例,14天之内未未发生聚集性疫情 。低风险地区:没有确诊新冠肺炎病例,或连续14天都无新增加确诊新冠病例。
〖伍〗、进入涉疫区的人员必须提供核酸检测证明 ,否则抵达后需在口岸接受检测,并可能需要集中或居家等待结果。离开涉疫区后,个人需进行自我健康监测 ,以确保公共卫生安全 。对于有14天内涉疫区旅居史的人员,如来自国内中高风险地区,需提供两次间隔24小时的阴性检测证明才能通行。
高风险区与高风险地区区别
〖壹〗 、“高风险区”与“高风险地区”在官方语境中本质无区别 ,均指疫情传播风险较高的区域,但具体表述因政策文件或语境差异略有侧重。 规范表述的演变根据《新型冠状病毒肺炎防控方案(第九版)》及国务院联防联控机制文件,“高风险区 ”是当前官方统一使用的规范表述 ,强调精准划定和动态管理 。
〖贰〗、高风险区:高风险区是指存在较高风险和不确定性的地区。这些地区可能面临严重的安全问题、不稳定 、自然灾害频发等风险因素。在高风险区旅行或居住需要格外谨慎,并采取相应的安全措施。 中风险区:中风险区是指存在一定风险和不确定性的地区 。
〖叁〗、高风险地区:一般是指总计新冠确诊病例有超过50例,并且14天内是有聚集性疫情发生。中风险地区:14天之内有新增加确诊病例,累计新冠肺炎确诊病例不会超过50病例;累计确诊病例有超过50例 ,14天内未未发生。聚集性疫情 。
〖肆〗、与高风险地区的区别 与高风险地区相比,低风险地区的疫情传播风险较低。高风险地区通常指的是病例较多 、疫情形势严峻的区域。在低风险地区,虽然也存在一定的疫情传播风险 ,但整体上防控效果良好,居民生活相对正常 。 风险评估的重要性 对地区进行风险等级的划分,有助于防疫资源的合理配置。
〖伍〗、顾名思义高后果区就是管道泄漏后可能对公众和环境造成较大不良影响的区域。随着人口和资源环境的变化 ,高后果区的地理位置和范围也会随之变化 。高风险地区的分级标准为累计确诊病例超过50例,并且14天内有聚集性疫情发生。实行内防扩散、外防输出、严格管控策略。要继续集中精力做好疫情防控工作 。

中高风险区划分依据
分区划分依据低风险区(无现症病例区):本行政区域内无新冠肺炎病例;或最后1例新冠肺炎病例治愈出院且14天后无新发病;或最后1例住院(新发)病例转院至其他行政区域内后14天无新发病例。中风险区(散发病例区):本行政区域内新冠肺炎仅有个别或散发病例。
高风险等级地区,一般为病例和无症状感染者居住地 ,以及活动频繁且疫情传播风险较高的工作地和活动地等区域。高风险区原则上以居住小区(村)为单位划定,可根据流调研判结果调整风险区域范围,采取“足不出户 、上门服务”等封控措施 。
如果一个县市区在14天内有新增确诊病例 ,累计确诊病例超过50例,但14天内没有发生聚集性疫情,那么它被划分为中风险地区。 如果一个县市区在14天内有聚集性疫情发生,或者累计确诊病例超过50例 ,那么它被划分为高风险地区。 法律依据是《中华人民共和国传染病防治法》第四十二条和第四十五条 。
法律分析:疫情风险等级划分为三级,高风险地区:累计病例超过50例,14天内有聚集性疫情发生;中风险地区:14天内有新增确诊病例 ,累计确诊病例不超过50例,或累计确诊病例超过50例,14天内未发生聚集性疫情;低风险地区:无确诊病例或连续14天无新增确诊病例。
法律分析:中高风险地区的界定是依据地域、时间、疫情来判定的。具体一点的说法就是根据一个地区的大小 、以及〖Fourteen〗、天之内有多少新冠疫情的确诊来划分是否是中高风险地区 。根据确诊病例以及密切接触者和密切接触者的密切接触者的分布范围来确定的。
核心区别:中高风险区:根据国务院联防联控机制《新型冠状病毒肺炎防控方案》划分 ,以县区或街道为单位,依据病例数、无症状感染者数量及聚集性疫情规模动态调整。高风险区指病例和无症状感染者居住地及活动频繁区域,中风险区为病例停留和活动一定时间且可能扩散的区域 。
中高风险地区是指市还是区
中高风险地区一般指城市中疫情爆发的某个区 ,或者是市下辖的县或县级市,具体认定以街道 、乡镇为基本单位。详细说明如下:中高风险地区通常所指范围中高风险地区一般是指城市中疫情爆发的某个区,或者是市下辖的县或县级市 ,是根据确诊或疑似患者的数量建立的隔离区域。中高风险地区的认定标准 地域:以街道、乡镇为基本单位 。
中高风险地区所在设区市是指被划定为中高风险地区的村/街道/社区/小区所在的那个县(市、区)所属的地级及以上城市。以下是关于中高风险地区所在设区市的详细解释:定义范围 中高风险地区通常是根据疫情形势和防控工作需要,由相关部门动态划定的。
中高风险地区所在地市是指被划定为中高风险地区的村/街道/社区/小区所在的那个县。中风险地区定义:中风险地区是以县市区为单位进行划定的 。具体标准为,14天内有新增确诊病例,累计确诊病例不超过50例;或者累计确诊病例超过50例 ,但14天内未发生聚集性疫情。
是整个市区。2020年2月25日下午,在国务院应对新冠肺炎疫情联防联控机制新闻发布会上,国家发改委社会司司长欧晓理介绍 ,近来各地疫情发展态势不尽相同,如果仍然以省级为单位开展工作,不仅防控措施缺乏针对性 、科学性 ,也会影响经济社会秩序的恢复,因此需要分类指导,精准施策 。
中高风险地区的划分标准是以县市区为单位的。如果一个县市区在14天内没有新增确诊病例 ,或者累计确诊病例不超过50例,那么它被划分为低风险地区。 如果一个县市区在14天内有新增确诊病例,累计确诊病例超过50例 ,但14天内没有发生聚集性疫情,那么它被划分为中风险地区 。