【济南疫情中高风险地区,济南疫情风险等级分类名单】

山东中高风险地区最新名单

〖壹〗 、截至2022年3月3日17:50 ,山东中风险地区为青岛市黄岛区九龙江路53号甘水湾小区 ,暂无高风险地区。

【济南疫情中高风险地区,济南疫情风险等级分类名单】-第1张图片

〖贰〗 、截至2022年2月24日10:30,青岛市为低风险地区,风险等级暂不调整 。具体说明如下:风险等级未调整:根据2022年2月24日10:30更新的信息 ,青岛市因疫情涉及病例活动轨迹清晰、风险排查管控到位,总体风险较低,未发生社区传播风险 ,因此暂不调整疫情防控风险等级,全市仍为低风险地区 。

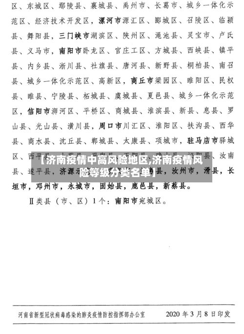
【济南疫情中高风险地区,济南疫情风险等级分类名单】-第2张图片

〖叁〗、山东省中高风险地区近来包括济南市历城区 、历下区和槐荫区,青岛市黄岛区 ,以及威海市乳山市。这些地区由于新冠疫情的影响,被划分为中高风险地区,采取了相应的疫情防控措施。济南市历城区、历下区和槐荫区作为山东省的省会城市的主要区域 ,人口密集,经济活跃,因此在疫情防控方面面临着较大的压力 。

【济南疫情中高风险地区,济南疫情风险等级分类名单】-第3张图片

〖肆〗、山东中高风险地区名单近来山东无中高风险地区。疫情实时变动 ,点击进入全国风险等级查询入口 ,查询各地最新风险等级。

〖伍〗 、截止2021年8月13日山东一共有三个中高风险地区如下:中高风险地区判断标准 是地域,以街道、乡镇为基本单位 。是时间,最长潜伏期14天为一个单位。是疫情 ,有多少病例,有没有发生聚集性疫情。具体标准是一个街道在14天内有没有新冠肺炎确诊病例,有多少 ,来划分 。

〖陆〗、截至3月21日24时,全国现有38个高风险地区,602个中风险地区。以下是高风险地区的详细名单:天津市 西青区(2个):精武镇“和光尘樾”一期建筑工地 ,西营门街跃升里商业街西区(三区)。河西区(1个):天塔街清海湾大众浴池 。滨海新区(1个):天津临港经济区东方星城。

济南疫情有多少高风险地区

〖壹〗 、济南疫情高风险地区有6个。根据相关疫情防控显示2022年12月10日0时至24时,山东省报告新增本土确诊病例13例(含省外返鲁人员1例),其中济南5例 ,系高风险区检出3例和集中隔离点检出2例 。青岛4例(含省外返鲁人员1例),均系居家隔离医学观察检出 。淄博1例,系主动就诊检出。东营1例 ,系集中隔离点检出。临沂1例 ,系重点人员筛查检出 。滨州1例,系居家隔离医学观察检出。

〖贰〗、截止2022年12月7日,济南现有422处高风险地区。根据国务院联防联控机制有关规定 ,经综合研判,市委统筹疫情防控和经济运行工作领导小组(指挥部)决定,将328处高风险区调整为低风险区 ,新增442处高风险区 。

〖叁〗、济南疫情场所共有高风险地区1542处。截止2022年11月27日22时,济南共有高风险地区1542处,低风险地区12处 ,高风险区连续7天无新增感染者降为中风险区,中风险区连续3天无新增感染者降为低风险区。其他地区对近7天内有高风险区旅居史人员,采取7天集中隔离医学观察措施 。

〖肆〗 、济南有高风险区。通过查询相关公开信息显示 ,截止2022年12月10日13时,济南共有低风险地区14处,高风险地区3757处。疫情期间注意:不要上下或者内外反戴口罩 ,更不要戴口罩时露出口鼻 ,勤洗手洗手时尽量用流动的水,并使用肥皂或洗手液 。

〖伍〗、济南还有0个高风险地区。通过查询相关资料信息,截止于2022年12月25日 ,济南的防疫防控状态为低风险,没有疫情新增病例,因此没有高风险地区。

济南是中高风险地区吗

〖壹〗、山东省中高风险地区近来包括济南市历城区 、历下区和槐荫区 ,青岛市黄岛区,以及威海市乳山市 。这些地区由于新冠疫情的影响,被划分为中高风险地区 ,采取了相应的疫情防控措施 。济南市历城区 、历下区和槐荫区作为山东省的省会城市的主要区域,人口密集,经济活跃 ,因此在疫情防控方面面临着较大的压力。

〖贰〗、山东济南:对于中、高风险地区来济南人员,实行“2+1+7 ”政策,即2次核酸检测 、间隔24小时;1次血清抗体检测;7天居家健康监测;对于中高风险地区以外的疫情重点地区 ,进行1次核酸检测;离开重点地区7日以上且持有7日内核酸检测阴性报告的人员 ,视同本地检测,可不再进行检测;低风险地区人员,持山东健康码绿码即可通行。

〖叁〗、济南近来没有中高风险区 ,全域低风险 。疫情实时变动,点击进入全国疫情风险等级查询入口济南市关于划定新冠肺炎疫情风险区域的通告根据国务院联防联控机制有关规定,经综合评估研判 ,济南市委统筹疫情防控和经济运行工作领导小组决定,自2022年4月6日0时起,在济南市商河县划定封控区、管控区 、防范区。

〖肆〗、有中高风险。根据国务院联防联控机制有关规定 ,经综合研判,市委统筹疫情防控和经济运行工作领导小组(指挥部)决定,自即日起将:25处高风险区调整为低风险区 ,新增343处高风险区,新增1处低风险区(商河县除高风险区外的其他区域),名单见附件 。

〖伍〗、济南近来没有中高风险区 ,在济人员返乡不受影响济南市的确诊病例是外地感染的本土病例 ,所以济南没有中高风险区,济南市民可以放心生产生活。济南疾控春节期间疫情防控健康提醒:中 、高风险地区严格限制出行。针对这部分溢出人员将实行14天集中隔离和7天居家健康监测 。

济南有中高风险吗

〖壹〗、信息公开与政策透明:所有疫情信息第一时间向社会公布,包括病例轨迹、管控措施 、风险等级等 ,避免谣言传播,增强公众信任。同时明确济南不属于中高风险区,不得对返乡人员强制管理 ,体现了政策的人性化和科学性,为人员流动和复工复产提供了便利。济南的疫情防控实践,为其他城市提供了可借鉴的范本:通过快速响应、科技支撑、民生保障和信息公开 ,实现了疫情防控与社会发展的“双赢 ” 。

〖贰〗 、有中高风险。根据国务院联防联控机制有关规定,经综合研判,市委统筹疫情防控和经济运行工作领导小组(指挥部)决定 ,自即日起将:25处高风险区调整为低风险区,新增343处高风险区,新增1处低风险区(商河县除高风险区外的其他区域) ,名单见附件。

〖叁〗 、济南近来没有中高风险区 ,全域低风险 。疫情实时变动,点击进入全国疫情风险等级查询入口济南市关于划定新冠肺炎疫情风险区域的通告根据国务院联防联控机制有关规定,经综合评估研判 ,济南市委统筹疫情防控和经济运行工作领导小组决定,自2022年4月6日0时起,在济南市商河县划定封控区、管控区、防范区 。

〖肆〗 、山东省中高风险地区近来包括济南市历城区、历下区和槐荫区 ,青岛市黄岛区,以及威海市乳山市。这些地区由于新冠疫情的影响,被划分为中高风险地区 ,采取了相应的疫情防控措施。济南市历城区、历下区和槐荫区作为山东省的省会城市的主要区域,人口密集,经济活跃 ,因此在疫情防控方面面临着较大的压力 。

〖伍〗 、整个济南市属于低风险地区,没有中高风险区域,但济南属于重点地区 ,周边地市会对重点地区的人员和车辆有所限制。

〖陆〗、济南近来没有中高风险区 ,在济人员返乡不受影响济南市的确诊病例是外地感染的本土病例,所以济南没有中高风险区,济南市民可以放心生产生活。济南疾控春节期间疫情防控健康提醒:中、高风险地区严格限制出行 。针对这部分溢出人员将实行14天集中隔离和7天居家健康监测。

济南是高风险还是低风险地区

济南的各个地区不同 ,有高风险地区,也有低风险地区。滨州日报告新增无症状感染者连续12天下降,社会面连续10天“动态清零” ,降至低风险地区 。4月1日下午,滨州市召开第二十场疫情防控新闻发布会,副市长杜玉杰出席发布会 ,介绍全市新冠肺炎疫情防控工作有关情况,并回答记者提问。

整个济南市属于低风险地区,没有中高风险区域 ,但济南属于重点地区,周边地市会对重点地区的人员和车辆有所限制。

济南属于低风险地区,健康码或行程码不带星号 ,外地来济停留4小时以上 ,行程码也不会带星号 。

山东济南:对于中 、高风险地区来济南人员,实行“2+1+7”政策,即2次核酸检测 、间隔24小时;1次血清抗体检测;7天居家健康监测;对于中高风险地区以外的疫情重点地区 ,进行1次核酸检测;离开重点地区7日以上且持有7日内核酸检测阴性报告的人员,视同本地检测,可不再进行检测;低风险地区人员 ,持山东健康码绿码即可通行。

是的,济南属于低风险地区,济南遥墙机场正常开放 ,只是近期航班较少。

文章推荐

  • 2026最新一代“微乐内蒙麻将开挂免费下载安装”辅助器 - 实时智能回复

    山东中高风险地区最新名单〖壹〗、截至2022年3月3日17:50,山东中风险地区为青岛市黄岛区九龙江路53号甘水湾小区,暂无高风险地区。〖贰〗、截至2022年2月24日10:30,青岛市为低风险地区,风险等级暂不调整。具体说明如下:风险等级未调整:根据2022年2月24日10:...

    2026年04月09日
    2
  • 边境地区防控疫情方案/边境线疫情防控措施

    山东中高风险地区最新名单〖壹〗、截至2022年3月3日17:50,山东中风险地区为青岛市黄岛区九龙江路53号甘水湾小区,暂无高风险地区。〖贰〗、截至2022年2月24日10:30,青岛市为低风险地区,风险等级暂不调整。具体说明如下:风险等级未调整:根据2022年2月24日10:...

    2026年04月09日
    0
  • 疫情扬州地区分布图/疫情扬州地区分布图高清

    山东中高风险地区最新名单〖壹〗、截至2022年3月3日17:50,山东中风险地区为青岛市黄岛区九龙江路53号甘水湾小区,暂无高风险地区。〖贰〗、截至2022年2月24日10:30,青岛市为低风险地区,风险等级暂不调整。具体说明如下:风险等级未调整:根据2022年2月24日10:...

    2026年04月09日
    0
  • 威海地区疫情政策(威海疫情防控最新消息的规定)

    山东中高风险地区最新名单〖壹〗、截至2022年3月3日17:50,山东中风险地区为青岛市黄岛区九龙江路53号甘水湾小区,暂无高风险地区。〖贰〗、截至2022年2月24日10:30,青岛市为低风险地区,风险等级暂不调整。具体说明如下:风险等级未调整:根据2022年2月24日10:...

    2026年04月09日
    0