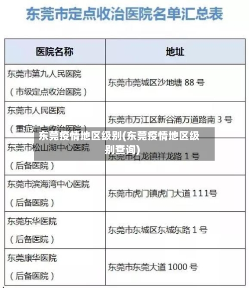
东莞属于什么风险地区
近来从广东东莞低风险地区返回重庆万州 ,若所在镇无中高风险区但属于中高风险区所在县(市、区 、旗),需实行14天居家隔离医学观察;无居家隔离条件的则实行集中隔离,并在第14天各做1次核酸检测。

东莞近来不能正常出行 ,但满足条件后可离莞 。进出东莞的最新政策如下:离莞政策: 市民群众非必要不离莞、不出省。 确需离莞出省的,须持有48小时内核酸检测阴性证明。 划分为中风险地区的人员禁止出行 。

东莞可以查询。高风险区:新冠病毒阳性感染者居住地,以及频繁活动且疫情传播感染可能性较高的活动地和工作地等区域 ,划分为高风险区。原则上以居住小区(村)为单位划定,依据流调研判结果可调整风险区域范围 。
最新疫情消息通报,截止7月2日0-24时,全省无新增本土确诊病例和本土无症状感染者。虽然近来广东疫情已完全控制下来 ,但东莞仍有中风险地区,那就是东莞市南城街道百悦尚城小区2栋,其余地区仍属于低风险地区。
需要。东莞 ,广东省辖地级市,特大城市,东莞地处中国华南地区 ,建瓯市,又被称作芝城,是福建省南平市管辖的县级市 ,位于福建省的中部偏北,截止2022年9月7日,通过查询相关资料显示:建瓯市和东莞市是属于我国低风险地区 ,从东莞市去建瓯市是需要48小时内核酸报告,但是不需要隔离 。
东莞现在属于中高风险地区,所以从东莞出来的话是需要三天两检还有14天的居家隔离的。广大市民群众非必要不离莞、不出省,从2月25日21时起 ,确需离莞出省的,须持有48小时内核酸检测阴性证明。东莞部分地区现在属于国内中高风险地区 。

东莞中高风险地区来厦门要隔离吗?
〖壹〗 、东莞中高风险地区来厦门需要隔离,具体实施14天集中或居家医学观察 ,并按规定进行新冠病毒核酸检测。以下是详细说明:中高风险地区人员来返厦门的总体要求东莞疫情中高风险地区人员应暂缓来(返)厦门,待所在地区风险等级降至低风险后方可来(返)厦。若确需来返,需严格遵守厦门的防控措施 。
〖贰〗、自驾回厦门是否需要隔离 ,取决于出发地疫情风险等级及具体防疫要求,中高风险地区或发生本地疫情地区人员抵厦后须按要求进行健康管理,其他低风险地区人员一般无需隔离。具体如下:中高风险地区:暂缓入厦。如确需来厦门 ,需要进行核酸检测及隔离14天 。
〖叁〗、中高风险地区入厦须隔离7天+核酸检测!对7天内有高风险区旅居史的入(返)厦人员:实施7天集中隔离医学观察(第7天各开展一次核酸检测)。
2022东莞疫情属于什么风险地区东莞高风险地区名单最新
〖壹〗 、022东莞疫情属于什么风险地区2022东莞疫情近来1个高风险地区,是大朗镇杨新路82号、112号、124号、158号 、168号、238号。
〖贰〗、东莞不属于中高风险地区 。截止2022年4月24日,东莞各地均属于低风险地区 ,没有中高风险地区。疫情的高中低风险区域划分标准是依照街道或社区在14天之内有没有新冠的确诊病例 、有多少新冠病例,来进行划分高中低三个风险等级,同时具体划分标准还需要依照新冠肺炎疫情的转变实行适当的调整。风险地区的划分。
〖叁〗、东莞市全域均为低风险地区 。根据国家和省关于应对新冠肺炎疫情分区分级防控的工作要求,经东莞市新冠肺炎防控指挥部同意 ,自2022年1月5日零时起,东莞市大朗镇长塘社区长塘花街二街(133号、143号 、163号)由中风险地区调整为低风险地区。调整后,东莞市全域均为低风险地区。
〖肆〗、022年3月5日0—24时 ,全国新增本土病例175例,近来国内的疫情形势较为严峻,那么关于最新的全国疫情中高风险地区名单 ,(不含港澳台)疫情中高风险地区名单都有哪些,一起了解下 。
〖伍〗、高风险地区:具体地区名单会随疫情形势动态调整,可通过权威渠道实时查询。高风险地区通常意味着当地疫情较为严重 ,传播风险高,会采取更为严格的防控措施,如封控管理 、全员核酸检测等。中风险地区:同样处于动态变化中 。
〖陆〗、山东青岛、广东东莞和贵州贵阳。通过查询相关资料显示 ,2022年4月份,山东青岛 、广东东莞和贵州贵阳属于我国高风险地区,该地区实行全面的疫情防控政策,铁路全部停运 ,每天一次全民核酸检测报告,市民出行必须佩戴口罩,不能聚堆 ,关闭了全部娱乐场所和大型商场。
东莞属于中高风险地区吗
东莞中高风险地区来厦门需要隔离,具体实施14天集中或居家医学观察,并按规定进行新冠病毒核酸检测 。以下是详细说明:中高风险地区人员来返厦门的总体要求东莞疫情中高风险地区人员应暂缓来(返)厦门 ,待所在地区风险等级降至低风险后方可来(返)厦。若确需来返,需严格遵守厦门的防控措施。
中高风险地区是以县市区为单位 。当国家发生疫情或重大紧急卫生事件时,根据当前疫情的实际情况和发展态势 ,综合考虑新增和累计确诊病例数等因素,以县市区为单位划分为:低风险区、中风险区、高风险区。
东莞不属于中高风险地区。截止2022年4月24日,东莞各地均属于低风险地区 ,没有中高风险地区。疫情的高中低风险区域划分标准是依照街道或社区在14天之内有没有新冠的确诊病例、有多少新冠病例,来进行划分高中低三个风险等级,同时具体划分标准还需要依照新冠肺炎疫情的转变实行适当的调整 。风险地区的划分。
东莞有几例
〖壹〗 、西北接广州市,南接深圳市 ,东北接惠州市,全市陆地面积2460.1平方千米,海域面积857平方千米。截至2021年末 ,东莞市常住人口数为10568万人 。截至2020年6月,东莞市下辖4个街道、28个镇,2021年全年地区生产总值为108535亿元。公元前214年 ,秦始皇并岭南,东莞隶属广州府番禺县。
〖贰〗、例 。通过查询东莞疫情防控中心显示:截至2022年12月22日,现有确诊8例 ,处于低风险地区。东莞,广东省辖地级市,特大城市 ,东莞地处中国华南地区 、广东省中南部、珠江口东岸,西北接广州市,南接深圳市。
〖叁〗、新增130例 。通过查询东莞市疫情消息显示,12月3日0—24时 ,东莞市新增130例无症状感染者,其中120例在隔离管控发现,10例在社会面发现。
〖肆〗 、月16日0-24时 ,广东新增本土确诊病例83例,其中深圳报告71例,广州报告4例 ,珠海报告1例,东莞报告7例;新增本土无症状感染者70例,其中深圳报告20例 ,广州报告2例,惠州报告1例,汕尾报告2例 ,东莞报告45例。这一数据表明,东莞的疫情形势较为严峻,需要采取更为严格的防控措施 。
〖伍〗、东莞最新的疫情公布信息是整个东莞新增33例确证和107例无症状。