疫情风险地区查询北仑(疫情 北仑)

2022年全国中高风险地区查询方式入口

〖壹〗、022年全国中高风险地区查询可通过以下两种主要方式实现:查询方式一:国务院客户端小程序——疫情风险等级查询入口获取:通过微信搜索“国务院客户端”小程序,进入后即可找到“疫情风险等级查询 ”功能入口。查询流程:进入小程序后 ,点击页面上部的查询按钮,系统将直接展示全国中高风险地区名单,信息一目了然 ,无需复杂操作 。

疫情风险地区查询北仑(疫情 北仑)-第1张图片

〖贰〗 、022年清明节期间 ,国内中高风险地区因疫情形势动态变化,无法直接列举具体地区名称,但可通过官方查询入口实时获取最新名单。

疫情风险地区查询北仑(疫情 北仑)-第2张图片

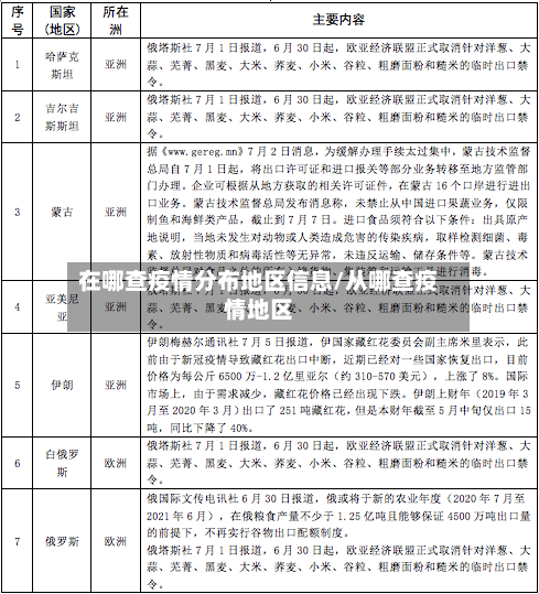
〖叁〗、打开抖音APP首页:启动应用后 ,默认显示首页内容,点击页面顶部“同城”选项。进入抗疫频道:在同城界面中,点击页面上方的“抗疫”按钮 ,系统将跳转至抗疫专题页面 。查看风险地区名单:在抗疫频道页面中,点击顶部的“风险地区 ”选项,系统将显示包含武汉在内的全国中高风险地区实时名单 。

疫情风险地区查询北仑(疫情 北仑)-第3张图片

疫情风险等级哪里可以查询

〖壹〗、疫情风险等级可以通过微信“中国政府网 ”公众号中的“疫情风险等级查询”功能进行查询 ,具体操作如下:打开微信:确保手机已安装微信(版本号 0.1 及以上),登录账号后进入主界面。进入“搜一搜”:在微信顶部搜索栏点击“搜一搜 ”,输入关键词“中国政府网”。

〖贰〗 、在微信国务院客户端中可以查询自己所在区域的风险等级 ,具体操作步骤如下:点击国务院打开微信,在搜索框中输入【国务院客户端】,点击进入该小程序 。点击疫情风险等级进入国务院客户端小程序后 ,切换到新页面 ,在页面中找到并点击【疫情风险等级】选项。

〖叁〗 、在微信中查询全国各地疫情风险等级,可按照以下步骤操作:首先打开微信,点击右下角的“我”。然后点击“支付 ” 。接着点击“城市服务”。然后点击底部的“国务院”进入。然后点击“国务院客户端 ” 。然后点击“疫情风险查询”。

要出远门如何查询全国中高风险地区

要出远门查询全国中高风险地区 ,可通过微信的国务院客户端小程序完成,具体步骤如下:进入微信小程序页面打开微信,点击底部导航栏的“发现”选项 ,选取“小程序 ”进入页面。搜索“国务院客户端”在小程序页面右上角点击放大镜图标,输入“国务院客户端”并搜索,选取官方小程序进入 。

方式一:在首页下滑至“主题专区 ” ,点击“疫情防控专区 ”,找到“疫情风险等级查询”服务。方式二:直接在首页搜索栏输入“疫情风险等级查询”,快速进入服务页面。查询各地疫情风险等级进入服务后 ,选取需查询的地区(如省、市、区县),系统将显示该地的当前风险等级(低风险 、中风险或高风险) 。

可以通过支付宝中的通信大数据行程卡查询自己是否去过中高风险地区,具体操作如下:工具/原料:确保手机为小米10(其他品牌手机操作类似)、系统为MIUI12(其他系统操作类似) ,并安装支付宝22版本(或更新版本) 。

可以通过微信国家政务服务平台查看最新的全国中高风险疫情地区分布 ,具体步骤如下:进入微信国家政务服务平台:打开微信,在搜索栏输入“国家政务服务平台 ”,进入该程序页面。点击各地疫情风险等级查询:在程序页面中 ,找到并点击“各地疫情风险等级查询”选项。

可以通过支付宝中的风控地区查询功能来查看自己所在区域是否为中高风险地区,具体操作如下:工具/原料 华为P50HarmonyOS0.0支付宝80方法/步骤 第一步:打开手机进入支付宝,在首页点击国内新增 。第二步:点击风险区域菜单。第三步:在疫情风险等级查询页面选取自己所在区域查看风险等级。

国内中高风险地区实时查询方式如下: 微信小程序查询 步骤:打开手机微信 ,点击底部“发现”选项,进入小程序界面 。在小程序搜索框中输入“国务院客户端 ”或“国家政务服务”,打开相关小程序。在小程序内 ,选取“疫情风险等级查询”功能,即可查看全国或特定地区的中高风险等级情况。

文章推荐

  • 中国有疫情地区名单(中国有疫情的地区的省份)

    2022年全国中高风险地区查询方式入口〖壹〗、022年全国中高风险地区查询可通过以下两种主要方式实现:查询方式一:国务院客户端小程序——疫情风险等级查询入口获取:通过微信搜索“国务院客户端”小程序,进入后即可找到“疫情风险等级查询”功能入口。查询流程:进入小程序后,点击页面上部的查询按钮...

    2026年04月12日
    0
  • 辅助开挂教程“微乐游戏辅助器免费版”2026开挂教程步骤

    2022年全国中高风险地区查询方式入口〖壹〗、022年全国中高风险地区查询可通过以下两种主要方式实现:查询方式一:国务院客户端小程序——疫情风险等级查询入口获取:通过微信搜索“国务院客户端”小程序,进入后即可找到“疫情风险等级查询”功能入口。查询流程:进入小程序后,点击页面上部的查询按钮...

    2026年04月12日
    2
  • 辅助开挂教程“微乐游戏辅助器免费版”2026开挂教程步骤

    2022年全国中高风险地区查询方式入口〖壹〗、022年全国中高风险地区查询可通过以下两种主要方式实现:查询方式一:国务院客户端小程序——疫情风险等级查询入口获取:通过微信搜索“国务院客户端”小程序,进入后即可找到“疫情风险等级查询”功能入口。查询流程:进入小程序后,点击页面上部的查询按钮...

    2026年04月12日
    2
  • 在哪查疫情分布地区信息/从哪查疫情地区

    2022年全国中高风险地区查询方式入口〖壹〗、022年全国中高风险地区查询可通过以下两种主要方式实现:查询方式一:国务院客户端小程序——疫情风险等级查询入口获取:通过微信搜索“国务院客户端”小程序,进入后即可找到“疫情风险等级查询”功能入口。查询流程:进入小程序后,点击页面上部的查询按钮...

    2026年04月12日
    0