疫情苏州风险地区最新(疫情苏州风险地区最新查询)

3月27日苏州新增本土无症状感染者7例

月27日苏州新增本土无症状感染者7例,均为周边外省市中高风险地区来返苏州的货运 、通勤等重点人员及其关联人员 ,具体信息如下:无症状感染者68:系外省市返苏州货运人员,住址为太仓市城厢镇花墙村。无症状感染者69:系外省市来苏州水产批发货运人员,居住在外省市 。无症状感染者70:系无症状感染者69的密接 ,住址为吴江区黎里镇金家坝群众村。

疫情苏州风险地区最新(疫情苏州风险地区最新查询)-第1张图片

新增病例:无新增本土确诊病例,新增35例本土无症状感染者。

疫情苏州风险地区最新(疫情苏州风险地区最新查询)-第2张图片

022年10月27日0时至24时,库尔勒市无新增本土确诊病例 ,新增本土无症状感染者7例,均在高风险区管理人员中发现,并已闭环转运至定点医疗机构隔离观察 。 以下是具体信息及典型溯源案例通报:疫情数据更新新增情况:10月27日0-24时 ,新增无症状感染者7例(高风险区管理人员) ,无新增确诊病例。

疫情苏州风险地区最新(疫情苏州风险地区最新查询)-第3张图片

月27日0 - 24时,深圳新增7例病例,其中3例在隔离观察的密接人员排查中发现 ,4例在重点人群排查中发现;1例诊断为新冠肺炎确诊病例,6例诊断为新冠病毒无症状感染者。具体信息如下:病例1:男,35岁 ,居住在福田区沙头街道上沙塘晏村5巷,在隔离观察的密接人员排查中发现 。

连云港市12例。常州市3例。宿迁市1例,为前日无症状感染者转确诊病例 。所有确诊病例均在定点医院隔离治疗 。新增本土无症状感染者情况:连云港市16例。苏州市3例。南京市2例 。常州市1例。泰州市1例。所有无症状感染者均在定点医院接受隔离医学观察 。

2022苏州可以正常进入吗?进苏州站要核酸证明吗?附进出苏州规定

〖壹〗、022年苏州可以正常进入 ,但当地居民出行受限;进苏州站需48小时核酸证明;进出苏州具体规定如下:进入苏州的相关规定整体政策:苏州允许外地人员正常进入,但当地居民遵循“非必要不外出、非紧急不离苏 ”原则,出行受限。低风险地区人员:需持健康码绿码和48小时内核酸检测阴性证明。通常在出高铁站或飞机站时需出示相关证明 。

〖贰〗 、022年苏州疫情期间可以前往 ,但需根据风险等级落实对应防控措施,非必要不建议前往。 具体进出政策如下:进入苏州政策中高风险地区来苏国内疫情中高风险地区人员应暂缓来(返)苏州,待所在地区等级降至低风险后方可来(返)苏州。

〖叁〗、总结:苏州未封城 ,但疫情期间非必要不建议进出苏州 。确需出行者需严格遵守报备、核酸检测及健康监测等要求 ,以降低疫情传播风险。

〖肆〗 、022年苏州火车站“五一”假日期间(4月30日-5月4日)进出站提示如下:进站要求:进站凭证:旅客需凭当日火车票进站乘车。进站通道:仅开放苏州火车站北广场进站通道,北广场东西两侧各设置1个通道,其他区域暂无进站入口 。查验要求:需提供48小时核酸检测阴性证明 。查验苏康码(绿码)。扫描场所码。

苏州市疫情防控2022年第227号通告

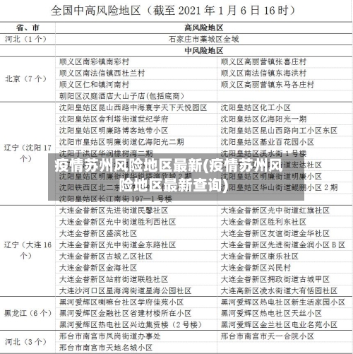
昆山市:巴城镇、花桥镇、开发区等 ,涉及隔离 、重点人员筛查 、密接筛查及“落地检” 。太仓市:陆渡镇工地相关病例,以密接筛查和隔离为主。吴江区、吴中区、相城区:部分病例为外省来(返)苏州人员,通过“落地检 ” 、重点人员筛查或隔离发现。

衢州市主城区道路自2022年3月14日14时起实施临时交通管制 ,具体措施及范围如下:封闭时间2022年3月14日14时起启动管制,解除时间将根据疫情防控情况另行通告 。

根据当前疫情防控形势,按照国务院联防联控机制相关规定 ,经专家研判和区新冠肺炎疫情防控指挥部研究决定,现将江北区部分区域调整划定为高风险区,现通告如下:具体点位石马河街道:国奥村二期;国奥村三期;华美翡丽山一期20栋2单元;新意境小区2栋;山水景园15栋;化工村60号。

4月9日苏州新增确诊病例1例+无症状感染者22例

〖壹〗、月9日0至24时 ,苏州新增新冠肺炎本土确诊病例1例,新增本土无症状感染者22例。以下是详细信息:新增病例统计:新增本土确诊病例:1例 新增本土无症状感染者:22例 累计病例统计(3月10日至4月9日):本土确诊病例:7例,均在定点医院隔离治疗 。本土无症状感染者:324例 ,均在定点医疗机构隔离医学观察。

〖贰〗、含306例由无症状感染者转为确诊病例:上海191例 ,吉林90例,浙江10例,福建5例 ,海南4例,山西2例,辽宁1例 ,山东1例,广东1例,四川1例。

〖叁〗 、月22日苏州新增3例本土确诊病例和32例本土无症状感染者 ,具体信息如下:确诊病例:均在昆山市发热门诊发现 。无症状感染者:发现途径:5例来自集中隔离点,4例来自封控管控区,21例来自重点人群筛查 ,2例来自发热门诊。地区分布:张家港市1例。常熟市4例 。太仓市3例 。昆山市20例。吴江区1例。

〖肆〗、月9日0-24时,成都市新增本土确诊病例2例(其中1例系昨日通报的无症状感染者订正),新增本土无症状感染者1例 。以下为详细情况:新增确诊病例病例46:为昨日通报的无症状感染者转确诊。病例47:省外来蓉人员 ,暂住于蒲江县寿安街道。系病例23的密切接触者 ,4月9日核酸检测阳性,诊断为确诊病例 。

〖伍〗、022年4月9日0-24时,浙江省新增本土确诊病例16例 ,无境外输入病例,新增本土无症状感染者32例。具体信息如下:新增确诊病例情况 当日新增确诊病例共16例,均为本土病例 ,无境外输入病例。

〖陆〗 、月6日0—24时,31个省(自治区、直辖市)和新疆生产建设兵团报告新增本土确诊病例1284例,新增本土无症状感染者21711例 。具体分布如下:本土确诊病例1284例:吉林:890例 ,其中长春市766例、吉林市112例 、白城市11例、四平市1例。

文章推荐

  • 湖北省地区疫情最新消息/湖北省疫情最新消息2021

    3月27日苏州新增本土无症状感染者7例月27日苏州新增本土无症状感染者7例,均为周边外省市中高风险地区来返苏州的货运、通勤等重点人员及其关联人员,具体信息如下:无症状感染者68:系外省市返苏州货运人员,住址为太仓市城厢镇花墙村。无症状感染者69:系外省市来苏州水产批发货运人员,居住在外省市...

    2026年04月12日
    1
  • 【ems能送到疫情地区吗,疫情期间邮局可以寄快递吗】

    3月27日苏州新增本土无症状感染者7例月27日苏州新增本土无症状感染者7例,均为周边外省市中高风险地区来返苏州的货运、通勤等重点人员及其关联人员,具体信息如下:无症状感染者68:系外省市返苏州货运人员,住址为太仓市城厢镇花墙村。无症状感染者69:系外省市来苏州水产批发货运人员,居住在外省市...

    2026年04月12日
    2
  • 【汉中市疫情集中隔离地区,汉中市疫情集中隔离地区有哪些】

    3月27日苏州新增本土无症状感染者7例月27日苏州新增本土无症状感染者7例,均为周边外省市中高风险地区来返苏州的货运、通勤等重点人员及其关联人员,具体信息如下:无症状感染者68:系外省市返苏州货运人员,住址为太仓市城厢镇花墙村。无症状感染者69:系外省市来苏州水产批发货运人员,居住在外省市...

    2026年04月12日
    4
  • 疫情结束各地区解封时间(各地解封时间表)

    3月27日苏州新增本土无症状感染者7例月27日苏州新增本土无症状感染者7例,均为周边外省市中高风险地区来返苏州的货运、通勤等重点人员及其关联人员,具体信息如下:无症状感染者68:系外省市返苏州货运人员,住址为太仓市城厢镇花墙村。无症状感染者69:系外省市来苏州水产批发货运人员,居住在外省市...

    2026年04月12日
    3