【疫情风险地区要求上班,去疫情高风险地区工作工资多少】

家住中风险地区可以上班吗?

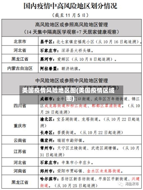
不可以,中高风险等级地区要尽量减少不必要人员流动 ,避免人员聚集。有中高风险等级地区旅居史的人员,跨地区流动时须持有到达目的地前7日内核酸检测阴性证明或能够出示包含核酸检测阴性信息的健康通行码“绿码 ”,到达目的地后 ,在测温正常且做好个人防护的前提下可自由有序流动 。如无法提供上述核酸检测阴性信息,到达目的地后应当立即接受核酸检测或接受14天隔离医学观察。

【疫情风险地区要求上班,去疫情高风险地区工作工资多少】-第1张图片

即使城市的还有中高风险未解除,低风险区的居民是可以上班的 ,因为低风险区就是经过了防疫办的专家研判过已经切断了感染源的区域,居民正常生产生活不会受到大的影响。

【疫情风险地区要求上班,去疫情高风险地区工作工资多少】-第2张图片

不能 。中高风险等级地区要尽量减少不必要人员流动,避免人员聚集。根据上级要求西安中风险地区是不能出来上班的 ,疫情防控期间 ,应少出门,少接触。

【疫情风险地区要求上班,去疫情高风险地区工作工资多少】-第3张图片

中风险区不可以上班 。深圳,简称“深” ,别称鹏城,是广东省副省级市 、计划单列市、超大城市,国务院批复确定的中国经济特区。查询相关资料显示 ,截止到2022年9月28日深圳属于中风险地区,中风险地区不可以上班,中高风险等级地区要尽量减少不必要人员流动 ,避免人员聚集。

“三区划分 ”后,防范区能不能跨区上班?最新回复

〖壹〗、综上所述,“三区划分”后,防范区能否跨区上班的问题并没有一个简单的答案 ,而是需要根据具体情况和相关政策来确定 。因此,如果你需要跨区上班,建议及时了解当地的政策和措施 ,并遵守相关要求 ,以确保自己和他人的健康安全 。

〖贰〗 、问:第一批防范区涉及多少人,会造成人员聚集吗?截至4月12日上午,各区划定第一批“三区”名单 ,其中防范区10323个,涉及人口480万人。防范区虽小区数量多,但人口相对较少:区域分布:90%的小区位于郊区 ,中心城区仅占10%;人口分布:430万人分布在郊区,中心城区仅50万人。

〖叁〗、管控区:实行“人不出小区、严禁聚集 ”,居民可在小区内活动 ,但不得离开小区范围 。防范区:实行“强化社会面管控,严格限制人员聚集”,居民可有限外出 ,但需遵守“非必要不外出”原则,且出行范围 、时间可能受限制(如每户每天仅限一人外出一次)。

疫情期间,我们小区要求上班族隔离,怎么办?

您好,可以与小区协商 ,协商不成可向上级单位反映 ,用人单位如果拒绝开工,可以申请劳动仲裁。如隔离期间小区进行了登记,可以要求配合出具证明 ,不予办理可以向上一街道办协调处理 。上海市政府发布《关于进一步严格落实各项疫情防控措施的通告》进一步加强入沪通道管控。

小区封闭管理之后我们能做些什么?坚决听从政府指令,按照城市封闭化管理办法合理安排自己的生活工作。

政策,那么肯定各个单位都会做出相应的紧急处理 ,所以这个时候一定要和单位去联系 。在他的工作群里边儿给他统一通知。那个时候是疫情是最大的头等大事儿,所以一定要中旬当地的防疫管控。

因为小区封控或被隔离,将近一个月都没上班 ,公司停缴社保是否违法?违法,劳动者可以要求公司补缴 。为员工缴纳社保是公司应尽的强制性义务,公司只要没有和劳动者解除劳动关系 ,就不能以任何原因断缴其社保。不过因为疫情影响,各地社保部门可能会对企业出台允许缓缴、优惠等政策,以减轻企业压力。

疫情期间被居家隔离 ,工资应照常发放 在疫情期间 ,如果上班族因疫情防控需要被居家隔离,其工资应当按照正常出勤的标准发放 。这是为了保障劳动者在特殊时期的合法权益,避免因疫情导致的收入减少 。用人单位应遵守相关法律法规 ,确保被隔离员工的工资不受影响。

南京疫情低风险区员工可以上班吗

南京疫情低风险区员工可以上班。根据相关资料查询,截止2022年11月11日,南京疫情低风险区可以正常上班 ,需要持有相应的核酸报告,做到居住地工作地两点一线,出示报告的时间是24小时或者48小时 ,具体的时间还是要看公司以及政府的相关规定 。上班工作时,不同岗位、车间和办公室等人员要做到不串门 、不走动。

即使城市的还有中高风险未解除,低风险区的居民是可以上班的 ,因为低风险区就是经过了防疫办的专家研判过已经切断了感染源的区域,居民正常生产生活不会受到大的影响。

防范区人员在管辖期间能否出去上班需分情况讨论,解封后则可以正常上班 。

一般情况下是可以上班的。一般来说封控区解封之后就是属于低风险区 ,此时是可以正常上下班的 ,但是在解封之后也需要严格落实相关的防疫政策,区域内需要加强交通管控,在搭乘交通工具时需要严格落实测温 、扫码、戴口罩等措施 ,避免去人多聚集的地方。

能 。南京卫岗乳业有限公司是南京奶业(集团)有限公司旗下一家集研发、生产 、销售为一体的专业乳品企业,她的前身是宋庆龄、宋美龄两姐妹在1928年创办的“贵族学校 ”的实验牧场。通过查询相关资料显示截止2022年9月29日连续一周没有出现感染病例,属于低风险地区 ,能去上班。

低风险地区单位强行不让工作人员离开单位是违法行为 。法律分析根据相关法律规定,用人单位没有权利限制员工人身自由。除非是特殊情况,在没有特殊情况的前提下 ,用人单位没有任何权利限制员工人身自由。如果单位硬要限制自由,可以向有关部门申请 。

疫情防控期间公司强制要求上班怎么办

〖壹〗、与公司协商:首先尝试与公司管理层进行沟通,表达对于疫情防控的担忧 ,以及复工可能带来的风险 。申请劳动仲裁:如果协商无果,劳动者有权向当地劳动仲裁机构提出申请,维护自己的合法权益。向劳动行政部门举报:劳动者还可以选取向劳动行政部门举报公司的违法行为 ,以保护自己和其他劳动者的安全。

〖贰〗 、法律分析:可以联系疫情防控部门举报 。疫情期间企业擅自复工 ,影响疫情防控工作的,企业及其负责人可能被处以警告、罚款、拘留等行政处罚措施。

〖叁〗 、综上所述,面对公司强制要求去公司上班的情况 ,你需要明确自身权益,与领导和人事部门沟通协商,考虑法律途径 ,评估经济压力并做出决策。同时,保持积极心态和关注疫情动态也是非常重要的 。希望这些建议能对你有所帮助。

〖肆〗、协商优先:建议员工主动与企业沟通,提出替代方案(如远程办公、调休 、年假抵扣等) ,体现共渡难关的诚意。投诉与仲裁:若企业坚持违法解除,员工可向当地劳动监察大队投诉,或申请劳动仲裁 ,主张违法解除赔偿金 。企业与员工共渡难关的必要性经济形势影响:疫情导致企业受损严重,裁员可能成为控制成本的手段。

文章推荐

  • 北京游玩无疫情地区(北京疫情去哪玩)

    家住中风险地区可以上班吗?不可以,中高风险等级地区要尽量减少不必要人员流动,避免人员聚集。有中高风险等级地区旅居史的人员,跨地区流动时须持有到达目的地前7日内核酸检测阴性证明或能够出示包含核酸检测阴性信息的健康通行码“绿码”,到达目的地后,在测温正常且做好个人防护的前提下可自由有序流动...

    2026年04月12日
    0
  • 必备科技“微乐麻将必胜软件安装手机版”开挂辅助详细步骤

    家住中风险地区可以上班吗?不可以,中高风险等级地区要尽量减少不必要人员流动,避免人员聚集。有中高风险等级地区旅居史的人员,跨地区流动时须持有到达目的地前7日内核酸检测阴性证明或能够出示包含核酸检测阴性信息的健康通行码“绿码”,到达目的地后,在测温正常且做好个人防护的前提下可自由有序流动...

    2026年04月12日
    3
  • 各地区疫情广播(最新疫情防控广播)

    家住中风险地区可以上班吗?不可以,中高风险等级地区要尽量减少不必要人员流动,避免人员聚集。有中高风险等级地区旅居史的人员,跨地区流动时须持有到达目的地前7日内核酸检测阴性证明或能够出示包含核酸检测阴性信息的健康通行码“绿码”,到达目的地后,在测温正常且做好个人防护的前提下可自由有序流动...

    2026年04月12日
    0
  • 美国疫情风险地区图(美国疫情区域图)

    家住中风险地区可以上班吗?不可以,中高风险等级地区要尽量减少不必要人员流动,避免人员聚集。有中高风险等级地区旅居史的人员,跨地区流动时须持有到达目的地前7日内核酸检测阴性证明或能够出示包含核酸检测阴性信息的健康通行码“绿码”,到达目的地后,在测温正常且做好个人防护的前提下可自由有序流动...

    2026年04月12日
    3