• 【眉山疫情分布地区图,眉山最新疫情报告】

    11月20日0-24时眉山新增本土确诊病例2例、无症状感染者12例月20日0—24时,眉山市新增本土确诊病例2例,本土无症状感染者12例。新增本土确诊病例与无症状感染者情况:病例1,居住于仁寿县汪洋镇,密切接触者筛查发现,诊断为无症状感染...

    2026-03-30
    19
  • 耒阳有无疫情地区吗今天(耒阳是否有新型冠状病毒)

    深圳到耒阳需要隔离吗应该要的。深圳都是高风险的地区。所以。隔离。也是为了安全。在家隔离。应该没事。需要。截止2022年8月20日,深圳仍是我国疫情低风险地区,通过查询相关资料显示:到达耒阳的居民需要出示健康码,48小时核酸证明并居家隔离...

    2026-03-30
    17
  • 南昌疫情属于几类地区/南昌疫情级别

    什么叫重点疫区〖壹〗、重点疫区是指累计确诊病例数超过100的城市或地区,包括国内和世界两类,具体判定标准及防控措施如下:国内重点疫区判定标准国内重点疫区通常以累计确诊病例数是否超过100为划分依据。〖贰〗、重点疫区指累计确诊病例数超过10...

    2026-03-30
    17
  • 杨行地区疫情最新消息(杨行地区疫情最新消息今天)

    2035规划宝山哪些地方划入主城区宝山中部区域该区域位于外环线与郊环线(G1501)之间,涵盖吴淞创新城、杨行地区及顾村板块。作为上海北大门的核心承载区,其功能定位为创新功能集聚与综合服务提升。035年上海主城区范围是以中心城作为主体,把...

    2026-03-30
    15
  • 【西藏地区疫情封控政策,西藏疫情防控最新通知】

    什么情况才可以实施区域封闭管理封控区是指近7天内有阳性感染者报告的居住小区、自然村或单位、场所,防控策略是实施7天封闭管理,区域封闭、足不出户、服务上门。这必须根据这个县域内的疫情风险等级来判断——在中风险地区,应当以现有病例流行病学调查...

    2026-03-30
    23
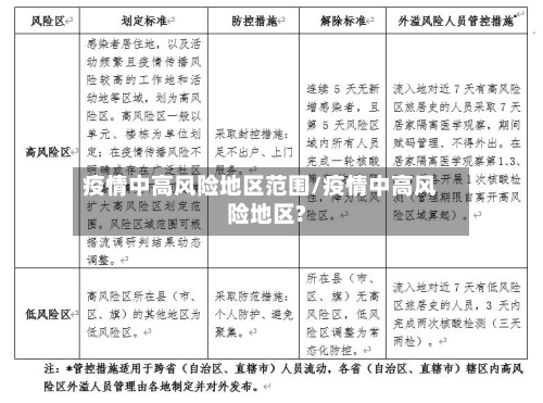
  • 疫情中高风险地区范围/疫情中高风险地区?

    疫情低中高风险地区怎么划分疫情风险区的划分主要依据病例数量、传播风险、区域特征及防控需求,通常分为高、中、低风险区,具体标准及查看方式如下:划分标准高风险区:病例数较多,且存在明显社区传播风险(如聚集性疫情)。通常以小区、村组或楼栋为单位...

    2026-03-30
    16
  • 【广东韶关地区疫情,广东韶关的疫情】

    12月3日-4日韶关南雄市发现26例新冠肺炎阳性个案〖壹〗、情况如下:阳性个案1:女,45岁,广州来雄人员,在居家隔离中发现,居住地为南雄市坪田镇坪田圩。阳性个案2:女,22岁,广州来雄人员,在居家隔离中发现,居住地为南雄市帽子峰镇富竹村...

    2026-03-30
    14
  • 江苏省疫情地区有哪些县(江苏省疫情都在哪里)

    全国疫情“中高风险”地区一览〖壹〗、截至近来,国内共有2个高风险地区,76个中风险地区,主要分布在陕西省、河南省、浙江省等地,以下为详细信息(数据不包括港澳台地区):高风险地区:具体地区名单会随疫情形势动态调整,可通过权威渠道实时查询。〖...

    2026-03-30
    20
  • 杭州疫情属中风险地区吗/杭州是疫情中风险地区吗

    杭州疫情风险等级来自中高风险地区且未完成隔离要求;核酸检测结果异常。管理措施:红码人员需配合相关部门采取隔离、治疗等措施,直至风险解除后转为绿码。“杭州健康码”的背景与功能:技术支撑:依托互联网大数据,整合个人行程、健康申报、核酸检测、疫...

    2026-03-29
    17
  • 昆山属于疫情重点地区吗/昆山属于疫情防控地区吗

    昆山市哪些人会赋黄码?〖壹〗、昆山市赋黄码的人员主要分为以下两类:与阳性检测者有时空伴随的人员此类人员因与确诊病例或无症状感染者在同一时间段内处于同一空间范围(如同一场所、同一交通工具等),存在潜在暴露风险,系统会自动将其“苏康码”赋为黄...

    2026-03-29
    15